ROHM Semiconductor BM2P10B1J-EVK-001评估板

ROHM Semiconductor BM2P10B1J-EVK-001评估板设计用于评估BM2P10B1J PWM型直流-直流转换器(用于交流-直流电源)的性能。该评估板采用BM2P10B1J-Z PWM法直流-直流转换器IC,内置730V MOSFET。BM2P10B1J-EVK-001评估板还内置有1Ω低导通电阻。低导通电阻和高耐压730V MOSFET使设计变得容易。该评估板具有90V至264V输入电压范围和-10°C至65°C温度范围。

特性

  • 在90VAC至264VAC输入电压范围内输出12V隔离电压
  • 最大输出电流:2A
  • 输入频率范围:47Hz至63Hz
  • 最大输出功率:24W
  • 电源效率:86.5%
  • BM2P10B1J-Z PWM法直流-直流转换器IC内置730V MOSFET。
  • 内置1Ω低导通电阻
  • BM2P10B1J为所有带插座的产品提供最佳系统
ROHM Semiconductor BM2P10B1J-EVK-001评估板

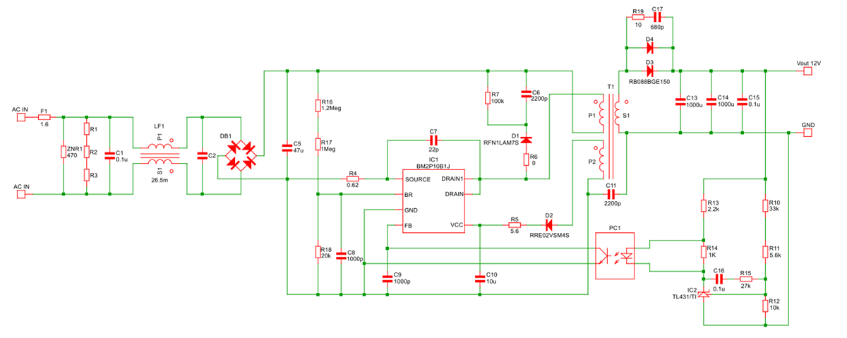
典型应用电路

应用电路图 - ROHM Semiconductor BM2P10B1J-EVK-001评估板

温度降额曲线

性能图表 - ROHM Semiconductor BM2P10B1J-EVK-001评估板
发布日期: 2023-02-20 | 更新日期: 2023-03-03