ROHM Semiconductor BM2P10xJ-Z PWM型DC/DC转换器IC
ROHM Semiconductor BM2P10xJ-Z PWM型DC/DC转换器IC经过优化,适合要求高压容差和紧凑设计环境中的隔离式AC/DC电源应用。这些IC 集成了730V开关MOSFET,可直接由高压AC电源供电,非常适合用于家电、工业控制系统以及通用辅助电源。 ROHM Semiconductor BM2P10xJ-Z系列采用跳频PWM控制,可有效降低EMI,实现高效电源转换,且集成过流、过压、过载及过热关断等关键保护功能。 具有内置启动电路、软启动功能和低待机功耗,BM2P10xJ-Z系列可在空间受限的应用中实现简化、可靠和节能的电源设计。特性
- PWM电流模式控制
- 跳频功能
- 轻负载下突发模式工作
- 降频功能
- 内置730 V启动电路
- 内置730 V开关MOSFET
- VCC欠压锁定 (UVLO)
- VCC过压保护 (OVP)
- SOURCE引脚开路保护
- SOURCE引脚前沿消隐功能
- 每周期过流检测功能
- 过流检测交流补偿功能
- 功能软起动
- 二次过流保护电路
- DIP7K 9.27mmx6.35mmx8.63mm封装,间距为2.54mm
- 符合RoHS指令
应用
- 家用电器
- 工业设备
- 消费类电子产品
- 楼宇自动化
- 通用AC-DC电源
规范
- 工作电源电压范围
- VCC引脚:8.9V至26.0V
- DRAIN引脚:730V(最大值)
- 典型电路电流(ON) 1
- BM2P10x1J-Z:0.90 mA
- BM2P10x3J-Z:0.65 mA
- 典型电路电流(ON) 2:0.30mA
- 典型振荡频率1:100kHz
- 典型MOSFET导通电阻
- BM2P10x1J-Z:1.0 Ω
- BM2P10x3J-Z:3.0 Ω
- 工作温度范围:-40 °C至+105 °C
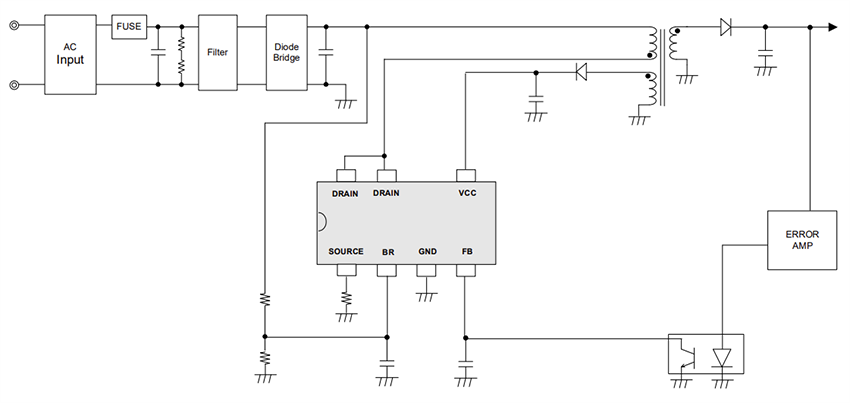
典型应用电路
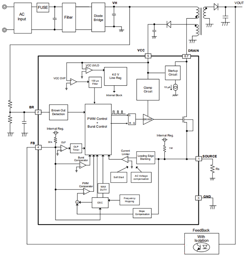
框图
发布日期: 2025-05-20
| 更新日期: 2025-11-02
