ROHM Semiconductor BM2P13xJ-Z PWM型DC/DC转换器IC
ROHM Semiconductor BM2P13xJ-Z PWM型DC/DC转换器IC是高性能IC,专为需要高耐压和强大保护功能的隔离式AC-DC电源应用而设计。 此系列IC集成730V开关MOSFET,可直接由高压交流电源供电,非常适用于家用电器、工业自动化及通用辅助电源。 ROHM Semiconductor BM2P13xJ-Z系列支持PWM控制,具备跳频功能,有助于降低EMI。 该系列IC具备全面的保护功能,如过流保护(OCP)、过压保护(OVP)、过载保护(OLP)和热关断保护(TSD)。 BM2P13xJ-Z IC内置启动电路、软启动功能和低待机功耗,简化电源设计的同时,可确保紧凑型系统的能源效率和长期可靠性。特性
- PWM电流模式控制
- 跳频功能
- 轻负载下突发模式工作
- 降频功能
- 内置730 V启动电路
- 内置730 V开关MOSFET
- VCC 欠压锁定 (UVLO)
- VCC 过压保护 (OVP)
- SOURCE引脚开路保护
- SOURCE引脚前沿消隐功能
- 每周期过流检测功能
- 过流检测交流补偿功能
- 功能软起动
- 二次过流保护电路
- DIP7K 9.27mmx6.35mmx8.63mm封装,间距为2.54mm
- 符合RoHS指令
应用
- 家用电器
- 工业设备
- 消费类电子产品
- 楼宇自动化
- 通用AC-DC电源
规范
- 工作电源电压范围
- VCC引脚:8.9V至26.0V
- DRAIN引脚:730V(最大值)
- 典型电路电流(ON) 1
- BM2P13x1J-Z:1.00 mA
- BM2P13x3J-Z:0.70 mA
- 典型电路电流(ON) 2:0.30mA
- 典型振荡频率1:130kHz
- 典型MOSFET导通电阻
- BM2P13x1J-Z:1.0 Ω
- BM2P13x3J-Z:3.0 Ω
- 工作温度范围:-40 °C至+105 °C
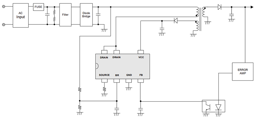
典型应用电路
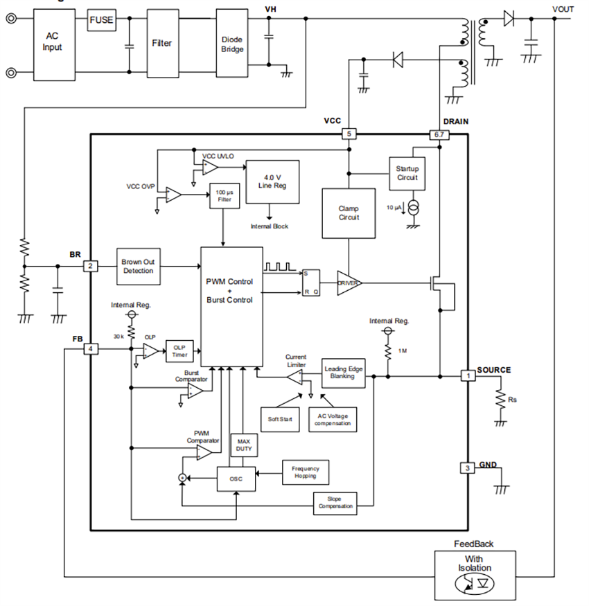
框图
发布日期: 2025-05-20
| 更新日期: 2025-07-14
