ROHM Semiconductor BM6021x高侧和低侧驱动器
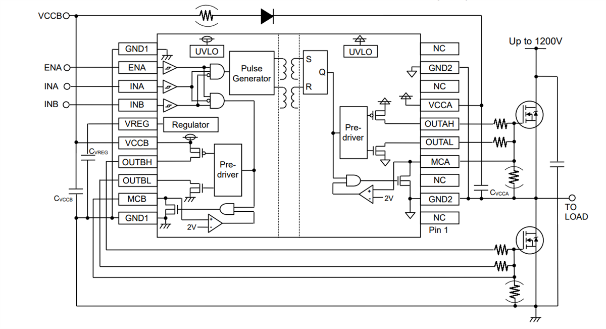
ROHM Semiconductor BM6021x高侧和低侧驱动器可在高达1200V电压下工作,进行自举操作,可驱动N沟道功率MOSFET和IGBT。BM6021x高侧和低侧驱动器内置米勒钳位和欠压闭锁 (UVLO) 功能。ROHM Semi BM6021x高压、高侧和低侧驱动器设计用于MOSFET栅极驱动器和IGBT栅极驱动器应用。
特性
- 符合 AEC-Q100
- 1200V高侧浮动电源电压1200V
- 有源米勒钳位
相关产品
Compact, robust, and reliable isolated gate drivers, optimized for use with SiC power MOSFETs.
相关评估板
驱动IGBT功率器件,用于半桥应用中的高侧和低侧。
驱动IGBT功率器件,用于半桥应用中的高侧和低侧。
设计用于轻松开发基于ROHM栅极驱动器的应用的演示板。
发布日期: 2020-11-02
| 更新日期: 2024-10-22