特性
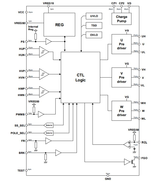
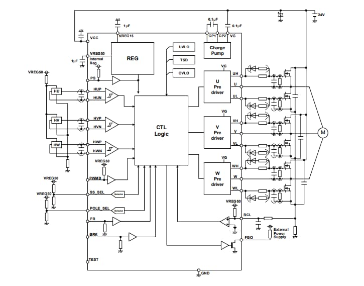
- 支持外部功率晶体管 (Nch+Nch)
- 内置升压电路
- 3个霍尔正弦波180度电动驱动
- 自动引线角度设置
- PWM输入上速度控制
- 软启动功能
- 极选择数量
- 电流限制功能
- 内置节能功能
- 旋转方向设置
- 短断路限制
- 内置多种保护功能(高速旋转保护、低速旋转保护、过压保护 (OVLO)、欠压锁定 (UVLO)、热关断 (TSD))
应用
- 风扇电机
- 泵用电机
- 吊扇
- 其他一般消费类设备
规范
- 输入电压范围:8V至28V
- 外部功率晶体管上栅极驱动电压:VCC+7.5V(典型值)
- 外部功率晶体管较低栅极驱动电压:9.0V(典型值)
- 开关频率:40kHz(典型值)
- 待机电流:0.6mA(典型值)
- 工作温度范围:-25°C至+85°C
典型应用电路
框图
发布日期: 2021-09-15
| 更新日期: 2022-03-11
