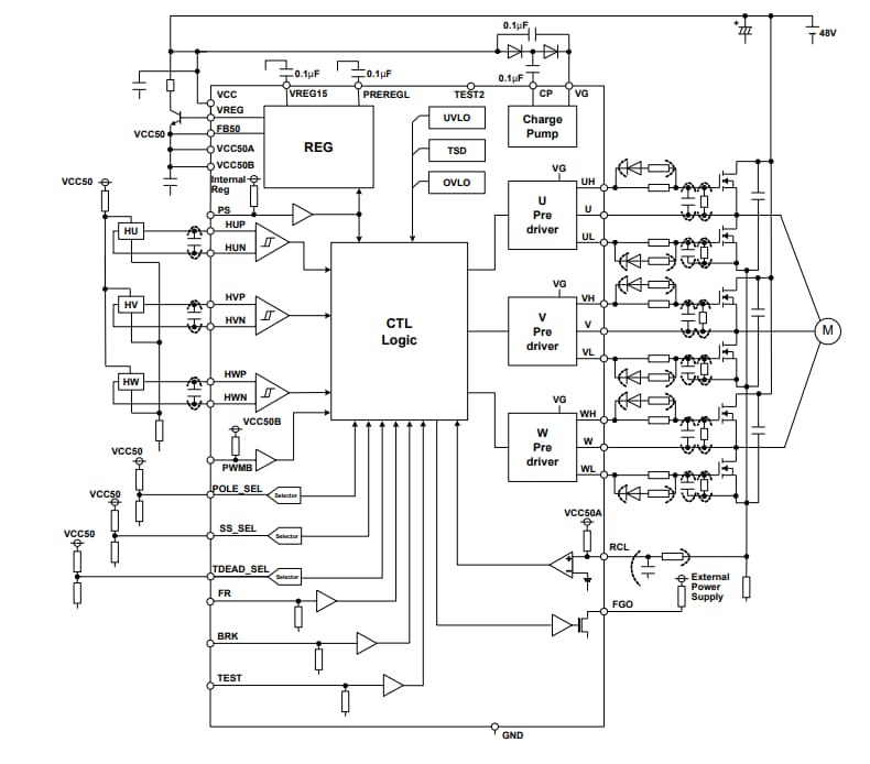
BM64070MUV具有速度反馈控制功能,通过调整输入PWM信号的旋转频率特性来控制输出PWM占空比。
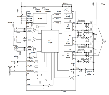
BM64300MUV通过3个霍尔传感器检测转子位置。此外,通过使输出电流成为正弦波来实现静音和低振动运行。
特性
- BM64300MUV-
- PWM占空比输入的速度控制
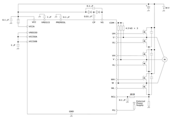
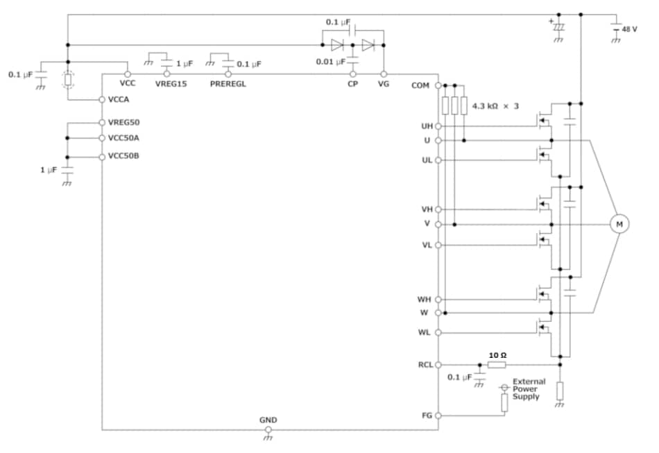
- 外部输出FET Nch+Nch
- 内置升压电路
- 3个霍尔正弦波驱动
- 自动引线角度控制
- 电机极选择功能
- 软启动功能
- 死区时间设置
- 电流限制功能
- 省电功能
- 旋转方向设置
- 短制动控制
- 内置保护功能(电机锁定保护[MLP]、高速旋转保护、过压锁定[OVLO]、欠压锁定[UVLO]、热关断[TSD]、过流保护[OCP])
- BM64070MUV-
- PWM占空比输入的速度控制
- 外部输出FET Nch+Nch
- 内置升压电路
- 无传感器正弦波驱动
- 自动引线角度控制
- 死区时间设置
- 电流限制功能
- 省电功能
- 旋转方向设置
- 短制动控制
- 速度反馈控制
- 能够通过内置OTP设置电机转速表和各种参数
- 内置保护功能(电机锁定保护[MLP]、高速旋转保护、过压锁定[OVLO]、欠压锁定[UVLO]、热关断[TSD]、过流保护)[OCP]
应用
- 风扇电机
- 其他一般消费类设备
规范
- BM64300MUV-
- 工作电源电压范围:28V至63V
- 输出PWM频率:40kHz(典型值)
- 待机电流:1.2mA(典型值)
- 工作温度范围:-40°C至+105°C
- BM64070MUV-
- 工作电源电压范围:28V至77V
- 电路电流 (ICC):6.4mA(典型值)
- 工作温度范围:-40°C至+105°C
发布日期: 2021-09-15
| 更新日期: 2022-03-11
