ROHM Semiconductor BV1Hx高侧负载开关采用HTSOP-J8封装,符合汽车和电源管理应用类AEC-Q100认证。
特性
- 符合AEC-Q100标准(1级)
- 单片电源管理IC,在单个芯片上集成有控制模单元 (CMOS) 和功率MOSFET
- 内置双热关断 (TSD) 电路
- 结温保护
- ΔTj保护可检测功率MOS的突然温升
- 内置过流保护功能 (OCP)
- 内置热关断保护功能 (TSD)
- 内置开路负载检测功能
- 内置VBB短路检测功能
- 内置低压输出关闭功能 (UVLO)
- 内置反向电池连接保护
- 内置诊断输出
- 过流限制
- BV1HJ045EFJ-C:5.0A至12.0A
- BV1HL045EFJ-C:2.5A至5.5A
- 低导通电阻单N沟道MOSFET开关
- 工作温度范围:-40°C至+150°C
- 4.9mm x 6.0mm x 1.0mm HTSOP-J8封装
应用
- 电阻负载
- 电感负载
- 电容负载
- 电源管理
- 汽车应用
- 多功能机器和电视
- 对各种电源线进行过流监控
框图
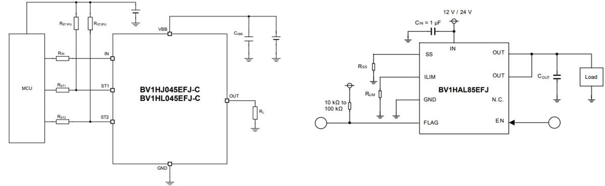
典型应用电路
包装外形
发布日期: 2021-03-16
| 更新日期: 2025-07-25
