I2C总线EEPROM具有低电流消耗、32B/64B页面写入模式以及8K x 8位/16K x 8位的位格式。125°C I2C总线EEPROM采用SOP8、SOP-J8、TSSOP-B8、MSOP8和VSON008X2030封装,环境工作温度范围为-40°C至+125°C。
特性
- 符合AEC-Q100标准
- 所有控制均可通过2个串行时钟 (SCL) 和串行数据 (SDA) 端口进行。
- 1.7V至5.5V宽工作电压限制,能以1MHz运行
- 页面写入模式32字节/64字节
- 位格式8K x 8位/16K x 8位
- 低电流消耗
- 防止误写入
- 增加了写保护 (WP) 功能
- 防止在低压时误写入
- 内置噪声滤波器的SCL/SDA引脚
- 初始交付状态FFh
- 封装
- 5.0mm x 6.2mm x 1.71mm SOP8
- 4.9mm x 6.0 MM x 1.65mm SOP-J8
- 3.0mm x 6.4mm x 1.2mm TSSOP-B8
- 2.9mm x 4.0mm x 0.9mm MSOP8
- 2.0mm x 3.0mm x 0.6mm VSON008X2030
应用
- 汽车摄像头
- 汽车电子产品
规范
- 写入周期时间:3.5ms(最大值)
- 电源:1.7V至5.5V
- 写入周期
- 400万次 (TA = 25°C)
- 1.200万次 (TA = 85°C)
- 0.500万次 (TA = 105°C)
- 0.300万次 (TA = 125°C)
- 数据保留
- 100年 (TA = 25°C)
- 60年 (TA = 105°C)
- 50年 (TA = 125°C)
- 环境工作温度:-40°C至+125°C
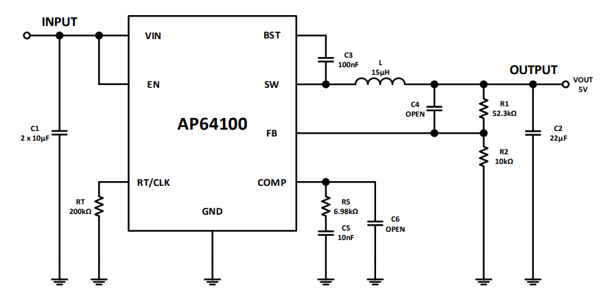
典型应用电路
框图
View Results ( 43 ) Page
| 物料编号 | 存储容量 | 组织 | 工作电源电流 |
|---|---|---|---|
| BR24H64NUX-5ACTR | 64 kbit | 8 k x 8 | 10 uA |
| BR24H32FJ-5ACE2 | 32 kbit | 4 k x 8 | 2 mA |
| BR24H256NUX-5ACTR | 256 kbit | 32 k x 8 | 10 uA |
| BR24H256FVM-5ACTR | 256 kbit | 32 k x 8 | 10 uA |
| BR24H64FVM-5ACTR | 64 kbit | 8 k x 8 | 2 mA |
| BR24H64FVT-5ACE2 | 64 kbit | 8 k x 8 | 10 uA |
| BR24H32FVT-5ACE2 | 32 kbit | 4 k x 8 | 10 uA |
| BR24H128F-5ACE2 | 128 kbit | 16 k x 8 | 10 uA |
| BR24H04ANUX-5ACTR | 4 kbit | 512 x 8 | 10 uA |
| BR24H1MFVT-5ACE2 | 1 Mbit | 128 k x 8 | 20 uA |
发布日期: 2021-01-15
| 更新日期: 2025-03-04
