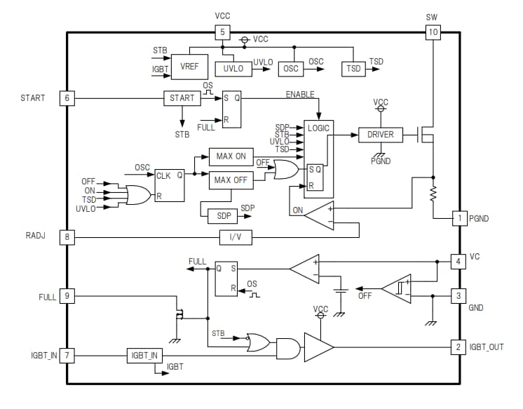
特性
- 内置低Vth 48 V DMOS
- 通过RADJ引脚可调变压器一次侧峰值电流
- 通过START引脚进行充电控制开关
- 包括高精度全充电电压检测电路和输出引脚
- 各种内置保护电路(TSD、UVLO、SDP)
- 内置IGBT驱动器
- 3.0mm × 2.0mm × 0.6mm VSON010X3020
应用
- 数码相机
- 手机
规范
- SW引脚输入范围:至48V
- SW引脚峰值电流:0.5A±20%
- 满充电检测电压(直流):1.0V±1.1%
- 满充电检测电压(交流,200ns):1.0V-1.1%至1.35%
- 满充电检测电压(交流,100ns):1.0V-1.1%至1.6%
- Vth(START,IGBT_AN):0.6V至1.5V
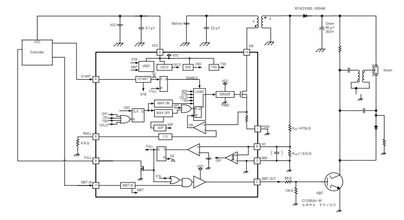
应用电路
框图
发布日期: 2022-04-12
| 更新日期: 2022-04-25
