ROHM Semiconductor RB-D62Q1347GD24参考板可轻松访问该MCU的功能,为评估其性能提供了便捷的方法,包括I/O接口、定时器和通信模块。该板设计全面,支持基于LAPIS ML62Q1347嵌入式系统的快速开发和测试,可简化嵌入式解决方案的设计流程。
应用
- 工业控制
- 消费类电子产品
- 汽车系统
- 传感器网络
概述
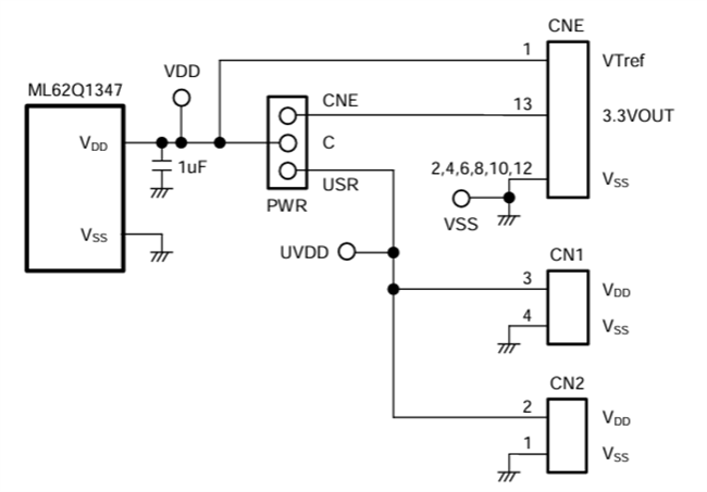
电源电路
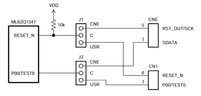
EASE1000接口
PCB布局
发布日期: 2024-12-26
| 更新日期: 2024-12-31
