ROHM Semiconductor RB-D62Q1532TB48板具有一系列I/O接口,包括数字I/O、ADC以及UART、SPI和I2C等通信协议,可轻松与外部外设集成。其实时处理能力使其适用于时间敏感型应用,而紧凑型设计则是空间受限系统的理想之选。RB-D62Q1532TB48参考板提供开发工具、示例代码和调试接口,可加速工业自动化、消费电子和汽车系统应用的开发,提供可靠、节能的解决方案。
应用
- 工业控制
- 消费类电子产品
- 汽车系统
- 传感器网络
概述
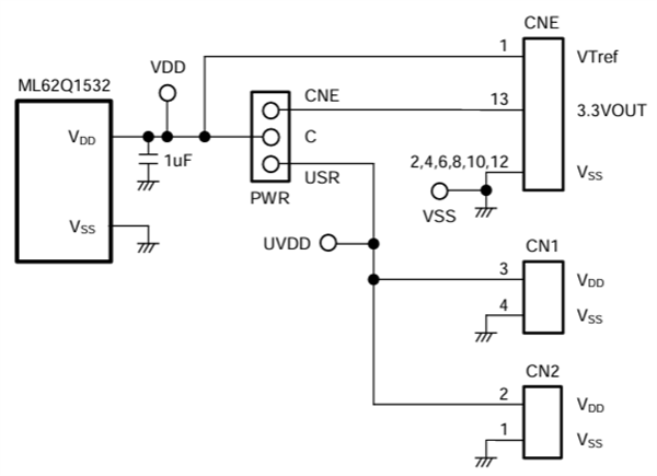
电源电路
EASE1000接口
PCB布局
发布日期: 2024-12-26
| 更新日期: 2024-12-31
