ROHM Semiconductor RB-D62Q1544TB52板是工业控制、消费电子和汽车系统原型应用的理想之选,它还包括全面的开发工具、示例代码和硬件原理图,可加快设计进程。其紧凑的外形和多功能性使其成为工程师创建高效、实时嵌入式解决方案的重要工具。
应用
- 工业控制
- 汽车电子
- 消费品
概述
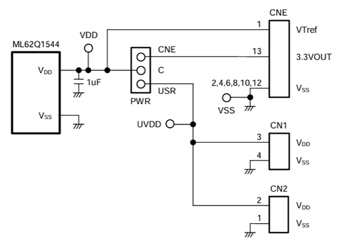
电源电路
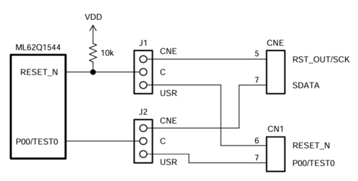
EASE1000接口
PCB布局
发布日期: 2024-12-23
| 更新日期: 2024-12-30
