ROHM Semiconductor RB-D62Q1557GA64板支持高级开发工具,如LEXIDE-U16集成开发环境和 EASE1000 V2 片上仿真器,可实现无缝调试和编程。该板具有各种灵活的外设选项,包括定时器、通信接口和模数转换器(ADC),因此非常适合用于创新型嵌入式解决方案的原型设计和快速开发。
应用
- 家用电器
- 工业设备
- 消费类电子产品
- 物联网 (IoT) 设备
概述
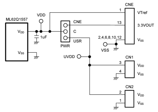
电源电路
EASE1000接口
PCB布局
发布日期: 2024-12-27
| 更新日期: 2025-01-29
