ROHM Semiconductor RB-D62Q1702TB48板支持LEXIDE-U16集成开发环境等开发工具,可实现高效调试和编程。RB-D62Q1702TB48注重能效和多功能性,是开发人员开发创新、可靠的嵌入式解决方案的宝贵资源。
应用
- 紧凑型电池驱动设备
- 电子货架标签
- 物联网(IoT)的网关解决方案
- 恒温器
- 工业设备
- 工业自动化
概述
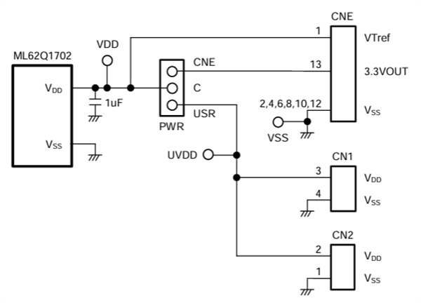
电源电路
EASE1000接口
PCB布局
发布日期: 2024-12-27
| 更新日期: 2025-01-29
