ROHM Semiconductor RB-D62Q1704TB48板适合用于家用电器、工业自动化、物联网(IoT)设备、消费类电子产品和汽车系统等应用。该板为开发人员提供了一个可靠的基础,让其能够顺利开展高效嵌入式解决方案的原型设计和开发。小尺寸和全面的工具支持使其成为打造高性能、低成本嵌入式系统的理想选择。
应用
- 家用电器
- 工业自动化
- 物联网(IoT)和智能设备
- 消费类电子产品
- 汽车电子设备
- 医疗保健设备
- 嵌入式系统
概述
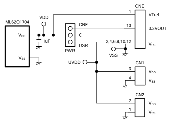
电源电路
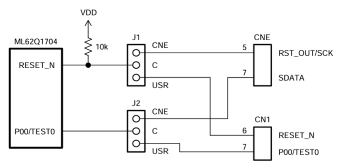
EASE1000接口
PCB布局
发布日期: 2024-12-27
| 更新日期: 2025-01-29
