ROHM Semiconductor RB-D62Q1729GA64参考板是工业自动化、物联网设备、智能家居系统、汽车子系统和便携式医疗设备的理想之选。该电路板为原型设计和开发高能效嵌入式解决方案提供了可靠的基础。RB-D62Q1729GA64拥有紧凑的设计和广泛的开发支持,使开发人员能够在各个领域创建具有成本效益的创新型应用。
应用
- 工业自动化
- 物联网 (IoT) 设备
- 汽车应用
- 智能家居和消费电子产品
- 医疗保健和便携式医疗设备
- 嵌入式系统
概述
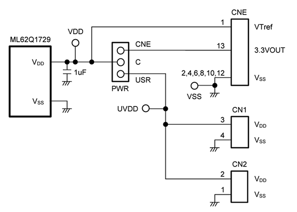
电源电路
EASE1000接口
PCB布局
发布日期: 2024-12-27
| 更新日期: 2025-01-06
