ROHM Semiconductor RB-D62Q1859GA64参考板适用于工业自动化、物联网设备、汽车子系统、消费电子和便携式医疗设备等应用。凭借紧凑的设计、高能效的运行和全面的开发支持,该器件为创建创新、经济高效的嵌入式解决方案奠定了良好的基础。
应用
- 工业自动化
- 物联网(IoT)和智能设备
- 汽车应用
- 消费类电子产品
- 智能建筑和家庭自动化
- 医疗保健和便携式医疗设备
- 嵌入式系统
概述
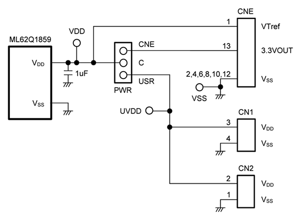
电源电路
EASE1000接口
PCB布局
发布日期: 2024-12-27
| 更新日期: 2025-01-06
