ROHM Semiconductor ML62Q2712 MCU的集成式外设(包括ADC、UART和I2C)可简化开发流程,而其紧凑型设计则非常适合用于空间受限的应用。该参考板为不同领域创新解决方案的原型设计和部署提供了可靠的基础。
特性
- 配有LAPIS ML62Q2712 CMOS 16位RISC MCU,采用52引脚TQFP封装
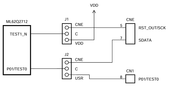
- 配备与 EASE1000 V2 连接的连接器
- 用于将LSI引脚连接到外部外设板的通孔
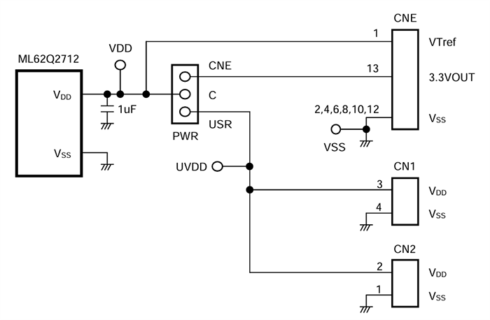
- 可选电源,支持通过片上仿真器EASE1000 V2或CN1_3pin/CN2_2pin供电
- 已安装32.768KHz晶体
- 已安装LED(P20、P21、P22)
- 可提供用于逐次逼近型A/D转换器的元件引脚布局(P23、P24、P25、P26)
- 低功耗
- 内部闪存和RAM
- 灵活的I/O和通信接口
- 实时处理
- 工作电源电压范围:1.8 V至5.5 V
- 紧凑外形尺寸:56mmx94mmx15mm(宽x深x高)
应用
- 工业自动化
- 智能家居和楼宇自动化
- 消费类电子产品
- 物联网(IoT)的网关解决方案
- 医疗保健和医疗设备
- 能量管理
- 汽车
- 嵌入式原型设计和教育
概述
电源电路
EASE1000 V2接口
PCB布局
发布日期: 2024-12-31
| 更新日期: 2025-01-29
