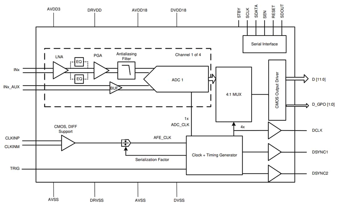
四组差分输入对中的每一组都先由LNA放大,随后由PGA处理,增益范围可编程设置为0dB到30dB。每个通道的ADC和PGA之间还集成了一个抗混叠低通滤波器 (LPF)。
每个PGA、LNA和抗混叠滤波器输出均为差分输出(限制为2VPP)。抗混叠滤波器驱动片上12位、25MSPS ADC。四个ADC输出通过一个12位并行CMOS输出总线进行复用。Texas Instruments AFE5401-EP采用9mm × 9mm,VQFN-64封装,指定温度范围为-40°C至+125°C。
特性
- 集成的模拟前端包含四路LNA、均衡器、PGA、抗混叠滤波器和ADC
- 在PGA增益为30dB时的输入参考噪声
- 15dB LNA增益时为2.9nV/√ Hz
- 18dB LNA增益、HIGH_POW_LNA模式时为2.0nV/√ Hz
- 跨通道同步采样
- 可编程LNA增益为12dB、15dB、16.5dB和18dB
- 可编程均衡器模式
- 内置诊断模式
- 温度传感器
- 可编程增益放大器 (PGA) 可从0dB步进到30dB,每步3dB
- 可编程三阶抗混叠滤波器,支持7MHz、8MHz、10.5MHz和12MHz
- 并行CMOS输出
- 模数转换器(ADC)
- 四通道,12位,每通道25MSPS
- 参考无需外部去耦
- 在每通道25MSPS的采样率下,每个通道的总核心功率为64mW。
- 1.8V和3.3V的电源
- 9 mm × 9 mm VQFN-64封装
- 设备温度为–40°C至125°C(环境工作温度范围)
- 支持国防、航空航天和医疗应用
- 受控基线
- 唯一组装/测试厂
- 唯一制造厂
- 延长的产品寿命周期
- 产品可追溯性
- VID V62/25601
应用
- 汽车雷达
- 数据采集
- 声纳™
简化示意图
发布日期: 2025-02-26
| 更新日期: 2025-03-11

