Texas Instruments PCM1841-Q1模数转换器
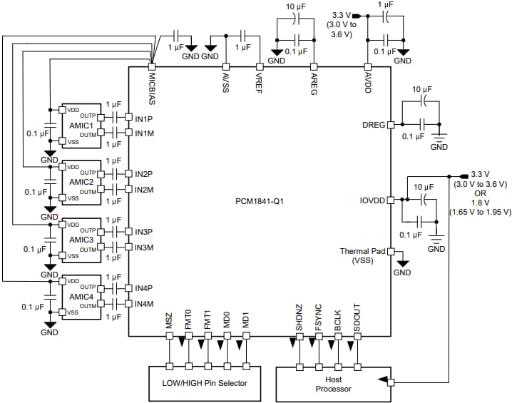
Texas Instruments PCM1841-Q1模数转换器(ADC)是一款高性能Burr-Brown™音频转换器,支持多达四个模拟通道。这款转换器具有2VRMS 满量程输入、8kHz至192kHz采样率和低噪声MICBIAS 2.75V输出。PCM1841-Q1转换器支持集成的高性能音频锁相环 (PLL) 和直流移除高通滤波器 (HPF)。该ADC采用3.3V单电源供电、3.3V或1.8V I/O电源供电,并在音频时钟丢失时自动断电。PCM1841-Q1转换器非常适合用于远程信息处理控制单元、汽车音响主机、数字座舱处理单元和汽车显示模块。PCM1841-Q1器件符合汽车应用类AEC-Q100标准。PCM1841-Q1转换器支持时分复用 (TDM)、I2S和左对齐 (LJ) 音频格式,可通过硬件引脚电平进行配置。该转换器的工作温度范围为-40°C至125°C,采用24引脚VQFN封装。
特性
- 4通道模拟麦克风输入或线路输入多通道高性能ADC
- ADC线路和麦克风差分输入性能:
- 动态范围:
- 123 dB(动态范围增强器启用)
- 113 dB(动态范围增强器禁用)
- -98 dB THD+N
- 动态范围:
- ADC差分2VRMS 满量程输入
- ADC采样率(fS):8kHz至192kHz
- 硬件引脚控制配置
- 线性相位或低延迟滤波器选择
- 音频时钟丢失时自动关断
- 集成式高性能音频PLL
- 低噪声MICBIAS 2.75 V输出
- 灵活的音频串联数据接口:
- 控制器或目标接口选择
- 32位、4通道TDM
- 32位、2通道TDM
- 32位、2通道I2S
- 32位、2通道左对齐 (LJ)
- 3.3V单电源运行
- 3.3 V或1.8 V I/O电源运行
- 3.3V AVDD 电源功耗:
- 16kHz采样率下为17mW/通道
- 48kHz采样率下为18.4mW/通道
应用
- 远程信息处理控制单元
- 汽车音响主机
- 数字Cockpit处理单元
- 汽车显示模块
简化框图
典型应用电路图
发布日期: 2024-07-23
| 更新日期: 2025-05-15
