Texas Instruments LMK6EVM评估模块
Texas Instruments LMK6EVM评估模块是一个用于评估LMK6C/LMK6P低抖动、高性能、体声波 (BAW) 固定频率振荡器性能的平台。该BAW是一种微谐振器技术,能够将高精度和超低抖动时钟直接集成到包含其他电路的封装中。LMK6EVM评估模块可用作时钟源,用于合规性测试、性能评估和原始系统原型设计。LMK6EVM模块中的板载边缘装接SMA端口可访问 LMK6C/LMK6P振荡器的可配置时钟输出。这允许该器件使用市售的同轴电缆、适配器或平衡 - 不平衡变压器(不含)与测试设备和参考板连接。LMK6EVM评估模块(带LMK6C/LMK6P振荡器)设计用于电信、数据和企业网络以及工业应用中使用的高速SERDES的参考和内核时钟。特性
- 低输出抖动
- 高性能
- 支持标准3.2mm x 2.5mm和2.5mm x 2mm、4引脚或6引脚封装振荡器
- 采用TI BAW技术的固定频率振荡器
- 电源电压选项:1.8V、2.5V或3.3V
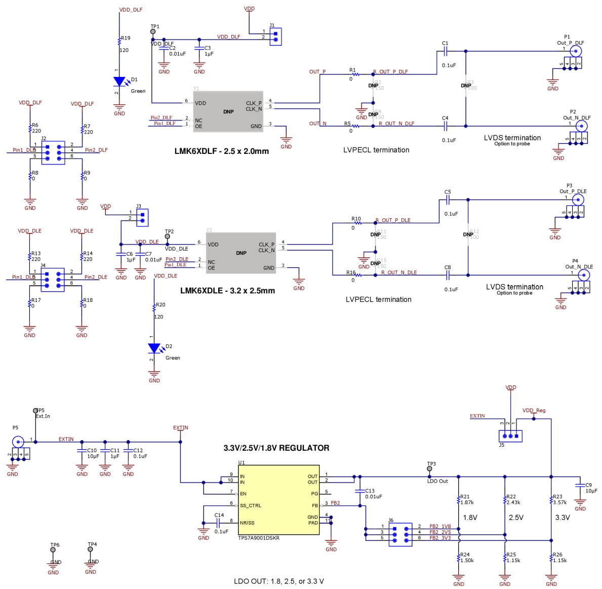
接线图
示意图
其他资源
发布日期: 2023-01-27
| 更新日期: 2023-03-01
