Nexperia NEX52041 USB Type-C®/供电控制器
Nexperia NEX52041 USB Type-C® 和供电 (PD) 控制器是高度集成的器件,支持多种基于DP/DM的快速充电协议,设计用于简化各种电子设备中USB-C端口的实施。Nexperia NEX52041支持拉电流和灌电流两种角色,可实现高达100W(20V、5A)的灵活电源协商,符合USB PD 3.0规范。NEX52041设有带固件的嵌入式微控制器,可管理USB PD通信、电缆检测和角色互换。该控制器包括集成VBUS 和CC线路保护、电池电量耗尽支持和可编程电源规则,因此适用于扩展坞、监视器和电源适配器等应用。该器件还支持交替模式,如通过USB-C实现的DisplayPort™,可增强多媒体和数据应用中的多功能性。NEX52041具有紧凑的4.0mmx4.0mm尺寸和强大的功能集,简化了USB-C集成,同时确保符合USB标准。特性
- USB Type-C PD控制器
- 可编程Type-C默认、1.5A、3A电源功能通告
- USB PD3.1 SPR,带PPS
- 集成VCONN电源和开关
- 针对E-Marker的SOP通信支持
- USB-IF认证,用于PD 3.1.(TID 12567)
- 移动充电协议支持
- BC1.2 DCP和传统充电协议
- 专有充电协议
- 宽工作电压范围:3.3V至23V
- CC1和CC2引脚具有25V容差,可防止V BUS 短路
- 八个可编程GPIO
- I2C接口
- 集成N-MOSFET栅极驱动
- 可编程电缆补偿,用于VBUS
- 内置VIN 和VBUS 放电(GPIO可配置为驱动外部放电低侧MOSFET)
- 支持低功耗模式
- 多IC通信,用于多端口应用中的智能配电
- 可编程故障保护和阈值
- 过压保护(OVP)和欠压保护(UVP)
- 用于CC引脚和DP/DM引脚的OVP
- 可编程VBUS 输出过流保护 (OCP)
- 过热保护(OTP)
- 嵌入式MCU,带16kB MTP-ROM
- 封装选项:4.0mmx4.0mmx0.75mm
- HWQFN16塑料热增强型超薄四方扁平封装,无引线,16端子,0.65mm脚距
- HWQFN24塑料热增强型封装,无引线,24端子,0.5mm脚距
- 结温范围:-40 °C至+125 °C
- ESD 额定值
- ±2000V人体模型(HBM),符合ANSI/ESDA/JEDEC JS-001标准
- ±500V充电器件模型(CDM),符合JEDEC规范JESD22-C101
应用
- 电源适配器
- 墙式适配器
- 储能
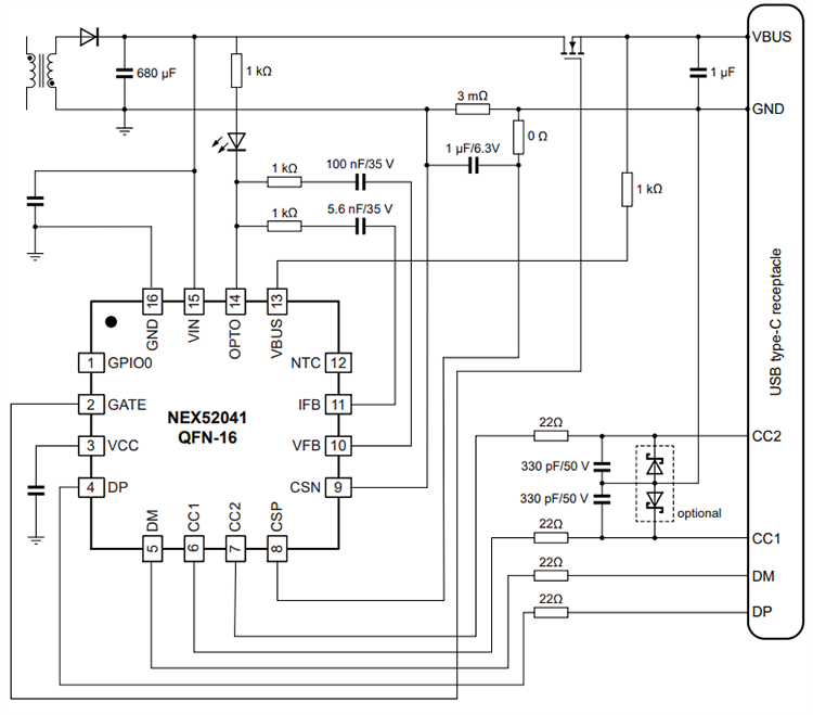
应用电路图
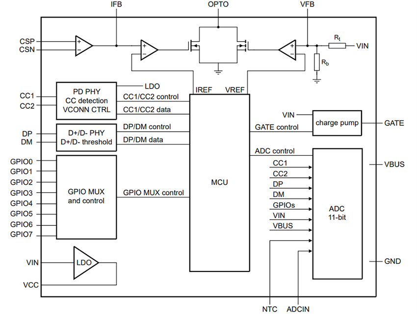
方框图
发布日期: 2025-05-28
| 更新日期: 2025-06-05
