Texas Instruments TCAN1043N-Q1汽车级CAN FD收发器
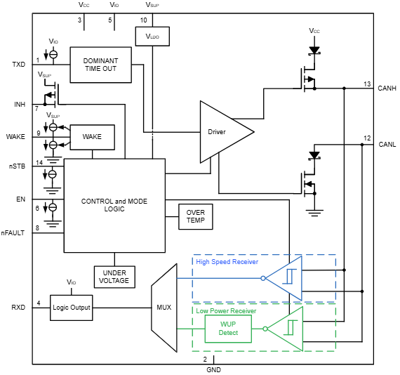
Texas Instruments TCAN1043N-Q1汽车CAN FD收发器是高速控制器局域网 (CAN) 收发器,符合ISO 11898-2:2024标准的要求。该收发器支持经典CAN和高达8Mbps的CAN FD,并在宽输入电压范围内工作。TCAN1043N-Q1收发器具有多种工作模式,包括正常模式、静音模式、待机模式和低功耗睡眠模式。此收发器包括三个独立的电源输入,VSUP、VCC和VIO。TCAN1043N-Q1器件符合AEC-Q100汽车应用标准。典型应用包括汽车网关、高级驾驶辅助系统 (ADAS)、工业运输、车身电子设备和照明、混合动力汽车 、电动汽车和动力总成系统以及汽车信息娱乐和仪表盘。TCAN1043N-Q1收发器支持用于系统电源控制的高压INH输出,并支持通过WAKE引脚进行本地唤醒。保护功能包括欠压检测、过热关机 (TSD)、TXD 主导状态超时 (TXD DTO) 和±58V总线故障保护。TCAN1043N-Q1收发器采用14引脚有引线(SOT和SOIC)封装和无引线 (VSON) 封装,并采用可润湿侧翼提高自动光学检测 (AOI) 能力。
特性
- 通过汽车应用类AEC Q100认证
- 支持功能安全:
- 可提供协助功能安全系统设计的文档
- 符合ISO 11898-2:2024的要求
- 宽输入工作电压范围
- 支持传统CAN和CAN FD,高达8 Mbps
- 1.7V到5.5V VIO电平转换支持
- 工作模式:
- 正常模式
- 静音模式
- 待机模式
- 低功率睡眠模式
- 高压INH输出,用于系统电源控制
- 通过WAKE引脚支持本地唤醒
- 总线和IO端子为高阻抗(运行总线或应用上无负载)
- 保护功能:
- ±58V CAN总线故障容错
- VSUP负载突降支持
- IEC ESD保护
- 欠压保护
- 热关断保护
- TXD显性状态超时 (TXD DTO)
- 采用14引脚有引线(SOT和SOIC)封装和无引线 (VSON) 封装,并采用可润湿的侧翼提高自动光学检测 (AOI) 能力
应用
- 车身电子设备和照明
- 汽车网关
- 高级驾驶员辅助系统 (ADAS)
- 信息娱乐与仪表板
- 混合动力、电动和动力总成系统
- 个人交通工具 - 电动自行车
- 工业运输
功能框图
典型应用电路图
发布日期: 2025-01-28
| 更新日期: 2025-08-22
