Texas Instruments TCAN1472-Q1汽车级故障保护收发器
Texas Instruments TCAN1472-Q1汽车级故障保护收发器是一款具有信号改善能力 (SIC) 的高速控制器局域网 (CAN) 收发器。 该器件 符合ISO 11898-2:2024 Annex A SIC规范的物理层要求。TCAN1472-Q1收发器有两种工作模式:正常模式和低功耗待机模式。此收发器减少显性到隐性过渡边缘处的信号振铃,并能在复杂的网络拓扑结构中实现更高的吞吐量。TCAN1472-Q1器件通过了汽车应用类AEC-Q100认证。典型应用包括汽车网关、高级驾驶辅助系统 (ADAS)、车身电子和照明、混合动力、电动和动力总成系统,以及汽车信息娱乐和仪表盘。TCAN1472-Q1收发器包括通过VIO 逻辑电源端进行的内部逻辑电平转换,可直接连接1.8V、2.5V或3.3V控制器。保护功能包括欠压检测、热关断 (TSD)、TXD显性状态超时 (TXD DTO) 和±58V总线故障保护。
特性
- 符合汽车应用类AEC Q100(1级)要求认证
- 支持功能安全:
- 可提供文档,协助功能安全系统设计
- 符合ISO 11898-2:2024标准(包括附件A中CAN SIC规范)的要求
- 支持1.7V至5.5V VIO 电平转换
- 工作模式:
- 正常模式
- 低功耗待机模式,支持远程唤醒请求
- 不加电时处于被动状态:
- 总线和逻辑端为高阻抗(工作的总线或应用上无负载)
- 热插拔能力:上电或断电操作对总线和RXD输出无干扰
- 用浮动逻辑引脚定义了器件行为,并定义了在欠压供电条件下的器件行为
- 经典CAN和高达8Mbps的CAN FD:
- 通过减少复杂拓扑结构中的振铃效应主动改善总线信号
- 可向后兼容用在经典CAN网络中
- 保护特性:
- 总线引脚上符合IEC标准的ESD保护
- ±58V CAN总线耐故障
- VCC 和VIO(仅V版本)电源端上欠压保护
- TXD显性状态超时 (TXD DTO)
- 热关断保护(TSD)
- 提供有SOIC (8)、小占位面积SOT-23 (8) 和无引线VSON (8) 封装,采用可润湿侧翼提高自动光学检测 (AOI) 能力
应用
- 汽车网关
- 高级驾驶辅助系统 (ADAS)
- 车身电子设备和照明
- 混合动力、电动和动力总成系统
- 汽车信息娱乐和仪表板
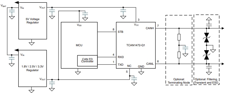
简化框图
使用5V I/O连接的收发器应用
发布日期: 2025-01-28
| 更新日期: 2025-06-13
