NXP Semiconductors EdgeLine®A30安全认证器

NXP Semiconductors EdgeLock® A30安全认证器是一款易于使用的认证器,包含AVA_VAN.5等高级安全机制,具有对称和非对称加密功能。这些已获得通用标准 (CC) EAL 6+认证的认证器支持低功耗设计,并包含一个I2C目标端口,可轻松连接MCU/MPU。该I2C目标端口支持多种速率运行,包括100kHz(标准模式)、400kHz(快速模式)或1MHz(快速模式+)。当提供外部VDD 时,A30认证器在暂停模式下仅消耗5μA电流。这些认证器采用晶圆级芯片尺寸和HVQFN20封装。A30认证器用于路由器、网关、电池、流媒体盒子和医疗配件等应用。

特性

  • 高级安全特性:
    • 通过CC EAL 6 + AVA_VAN.5认证
    • 16kB NVM存储器
    • 标准MCU或MPU的安全配套芯片
    • EdgeLock 2GO支持证书生成和证书交付
  • 加密算法:
    • 非对称身份验证
    • 通过PKI进行密钥管理和密钥配置
    • 支持多种加密原语
    • RNG (NIST SP800-90B)
    • SHA-256/384、HMAC和HKDF (RFC5869)
    • AES-128/256(ECB、CBC、CMAC、CCM和GCM)、ECDSA和ECDH,基于NIST P-256和Brainpool P256r1
  • 不可逆单调计数器作为使用计数器
  • 通信:
    • I2C目标端口的工作频率为100kHz(标准模式)、400kHz(快速模式)或1MHz(快速模式+)
    • 2个可配置的GPIO
  • 采用1V电池,工作电压为1.5V
  • 提供晶圆级芯片尺寸和HVQFN20封装

应用

  • 应用案例
    • 安全密钥和证书存储
    • 基于公钥基础设施 (PKI) 的身份验证和通信
    • 仅设备、设备到设备,以及设备到云身份验证
    • 为消费类设备、工业机器和医疗设备提供安全连接
    • 电池护照和/或数字产品护照
    • 满足增强网络安全要求的设备
  • 工业要求
  • 电池和充电器
  • 游戏配件和外设
  • 流媒体盒
  • 网关和路由器
  • 计算机组件
  • 服务器组件
  • 医疗配件

框图

框图 - NXP Semiconductors EdgeLine®A30安全认证器

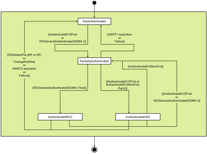
身份验证状态图

NXP Semiconductors EdgeLine®A30安全认证器
发布日期: 2025-02-23 | 更新日期: 2025-10-09