onsemi NCP81418热插拔仅作为从器件的智能保险丝
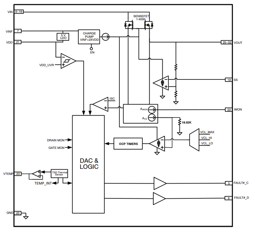
安森美NCP81418热插拔仅作为从器件的智能保险丝是一款高性能保险丝,设计用于服务器、数据存储和工业系统中 12V热插拔应用 。安森美NCP81418 采用0.65mΩ(极低)NMOS FET 和集成热插拔控制器,全都装在紧凑的 5mm × 5mm LQFN32封装中。该器件支持 高达 50A的连续电流和高达 80A的峰值输出,使得它非常适合用于大电流环境。该器件在主器件(一般为 NCP81428)控制下工作,通过 两线接口 (TWI) 控制,可沿并行单元提供可编程过流保护、软启动和电流平衡。其他特性包括 ±2% IMON精度(30A时)以及让安全工作在系统安全工作区 (SOA) 内的 过热关断和 软启动电流限制。特性
- 功
- 高达80A峰值输出电流,高达50A连续电流
- VIN工作电压范围:5V至18VVIN
- 可达30V待机(PowerFet关)工作
- 0.65mΩ路径电阻
- 控制
- NCP81428主器件可编程过流保护 (OCP)
- 外部电容器可编程软启动
- 并联单元间软启动电流平衡
- 合装了电源开关和热插拔控制器
- 主器件与从器件间两线接口 (TWI) 通信
- ±2% IMON精度(30A及更高时)
- 并联工作用于大电流应用
- 过热关断
- FAULT#_C和FAULT#_D多用途引脚
- 软启动电流限制实现安全工作区保护
- 软启动时间过长保护
- 5mm x 5mm LQFN32封装,外壳487AA
- 工作温度范围:-40 °C至+125 °C
应用
- 服务器
- 数据存储
- 基站
- 工业
资源
- 外壳机械外形 - 封装尺寸
- AND90303/D - 智能保险丝布局指南
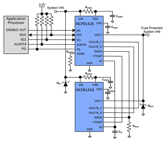
应用示意图
框图
开发工具
发布日期: 2025-05-22
| 更新日期: 2025-06-02
