Semtech SC42稳压器具有超低压差,非常适合Vout 非常接近Vin 的应用。使能引脚进一步降低了器件关闭时的功耗。输出电压可通过外部分压器或固定设置进行设置,具体取决于ADJ或FB引脚的配置方式。SC42在整个线路、负载和温度变化范围内提供出色的稳压性能。
SC42采用SOIC-8-EDP(裸露裸片焊盘)封装。
应用
- 电信/网络卡
- 主板/外设卡
- 工业应用
- 无线基础设施
- 机顶盒
- 医疗设备
- 笔记本电脑
- 电池供电系统
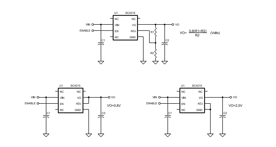
典型应用
View Results ( 8 ) Page
| 物料编号 | 数据表 | 描述 |
|---|---|---|
| SC4216HSETRT | ![]() |
低压差稳压器 VLI/VLDO 3A REG W/ENABLE |
| SC4212MLTRT | ![]() |
低压差稳压器 500MA LOW VIN LDO LINEAR REG |
| SC4216STRT | ![]() |
低压差稳压器 LOW INPUT/OUTPUT 3A REG |
| SC4215ASTRT | ![]() |
低压差稳压器 VRYLW INPT/DRPOUT 2AMP REG W/E |
| SC4211HSTRT | ![]() |
低压差稳压器 VRYLW INPUT/VRYLW DROPOUT 1AMP |
| SC4205IS-2.5TRT | ![]() |
低压差稳压器 ULDO 1.5A 2.5V SO-8 |
| SC4212BMLTRC | ![]() |
低压差稳压器 1A LOW VIN LDO LINEA |
| SC4212LMLTRC | ![]() |
低压差稳压器 1A LOW VIN LDO LINEAR REG |
发布日期: 2020-07-27
| 更新日期: 2024-12-05


