Sfera Labs SPBM20X Strato Pi Mini Board
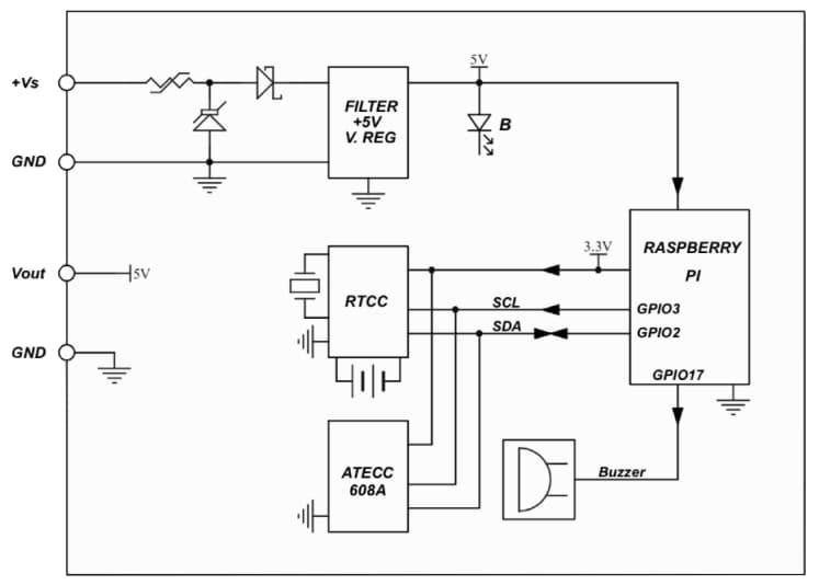
Sfera Labs SPBM20X Strato Pi Mini Board is an expansion board that enhances the Raspberry Pi 2 Model B and Raspberry Pi 3 Model B or B+. This feature is achieved with a rugged power supply, a buzzer, a real-time clock with an onboard lithium backup battery, and the Microchip ATECC608A secure element chip. This mini board features a high-current stabilized 5VDC output terminal block, onboard power-on LED, onboard buzzer, and power supply on screw terminal block. The onboard buzzer is connected to an I/O pin of the Raspberry Pi board for acoustic feedback. The Strato Pi mini board is pre-installed with all connectors and can be connected to the Raspberry Pi by aligning the GPIO connector.The Sfera Labs Strato Pi mini board's Microchip ATECC608A secure element chip is a cryptographic co-processor with secure hardware-based key storage. This ATECC608A secure element chip is connected to the Raspberry Pi board via the I2C bus. The Strato Pi mini board consists of a power supply stage based on the Linear Technology LT8609S regulator. The LT8609S step-down regulator offers ultra-low EMI emissions and can deliver up to 2A of continuous current.
Features
- 9VDC to 28VDC power supply:
- Surge and reverse polarity protection
- 1.1A resettable fuse
- Real-time clock with replaceable CR1025 Lithium/Manganese Dioxide backup battery
- Embedded Microchip ATECC608A secure element chip
- Onboard buzzer
- Onboard power-on LED
- High-current stabilized 5VDC output terminal block
- Power supply on screw terminal block
Strato Pi Mini Board Overview
Block Diagram
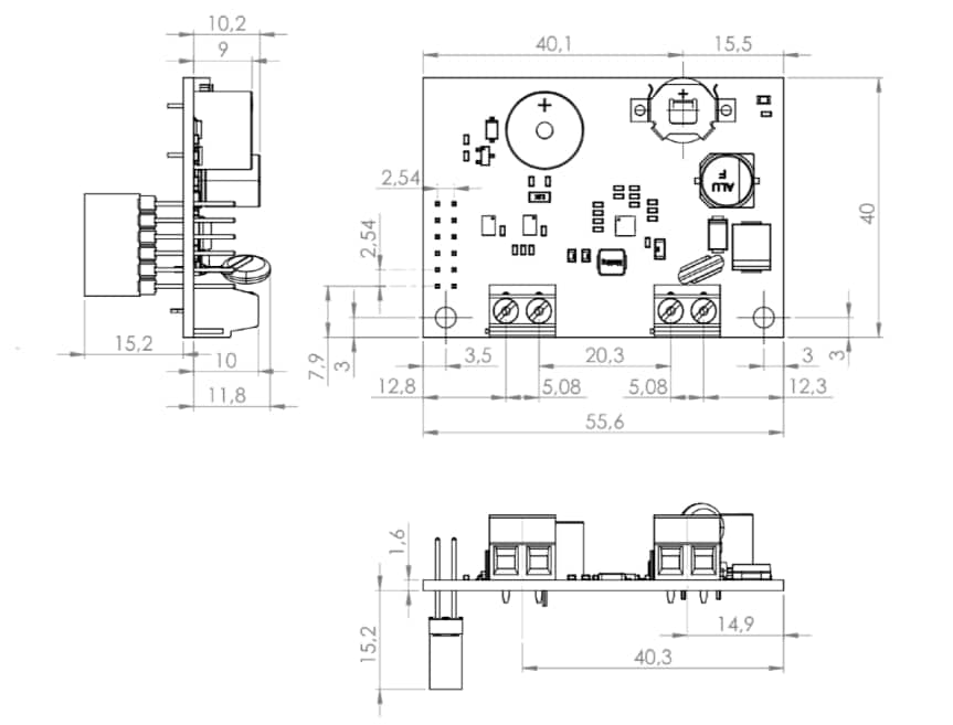
Dimensions (mm)
发布日期: 2019-03-28
| 更新日期: 2023-05-16
