Silicon Labs BRD4103A EFR32BG12 2.4GHz 10dBm收音机板

Silicon Labs BRD4103A EFR32BG12 2.4GHz 10dBm收音机板支持开发Bluetooth®低功耗和专有无线应用。该板包含一个2.4GHz Blue Gecko无线片上系统,优化用于以10dBm输出功率运行。使用板载印刷天线和射频连接器,支持辐射和传导测试。BRD4103A Blue Gecko收音机板插入与Blue Gecko入门套件一同提供的无线入门套件主板,以便从扩展板访问显示屏、按钮和附加功能。

特性

  • EFR32BG12P332F1024GL125无线SoC
  • CPU内核:带FPU的ARM Cortex®-M4
  • 1024kB闪存
  • 256kB RAM
  • 2.4GHz工作频率
  • 10dBm发射功率
  • 集成的PCB天线、UFL连接器(可选)
  • 触摸滑块
  • 用于LFXO和HFXO的32.768kHz和38.4MHz晶体

BRD4103A框图

框图 - Silicon Labs BRD4103A EFR32BG12 2.4GHz 10dBm收音机板

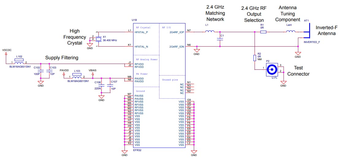
射频部分示意图

原理图 - Silicon Labs BRD4103A EFR32BG12 2.4GHz 10dBm收音机板
发布日期: 2017-03-20 | 更新日期: 2022-03-17