Skyworks Solutions Inc. Si3404FB3V3KIT 3.3V 3类PoE PD评估套件
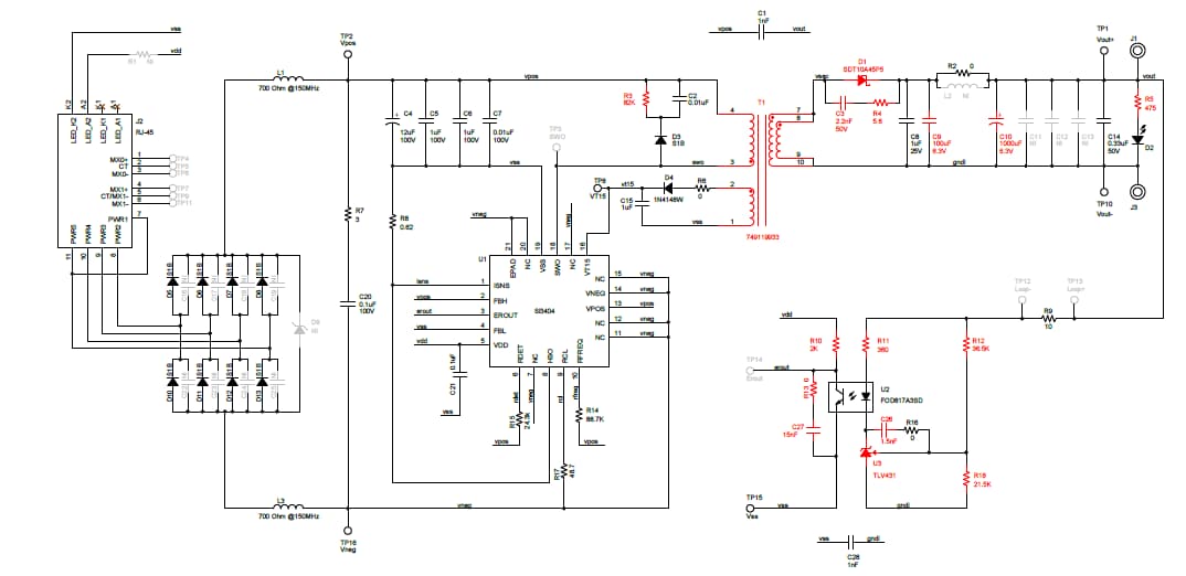
Skyworks Solutions Inc. Si3404FB3V3KIT 3.3V 3类PoE PD评估套件基于Si3404 PoE IC,为以太网供电 (PoE) 用电设备 (PD) 应用中的电源提供参考设计。Si3404是一款高度集成、符合IEEE 802.3at 1类标准的脉宽调制 (PWM) 开关稳压器。Si3404集成了检测电路、分类电路、直流-直流开关、热插拔开关、TVS过压保护、动态软启动电路、逐周期电流限制、热关断和浪涌电流保护。Skyworks Solutions Inc. Si3404FB3V3KIT 3.3V 3类PoE PD评估套件通过Si3404 PoE PD IC演示完整的隔离式15W PoE PD系统。单个Si3404管理PoE接口和直流-直流转换。隔离式反激转换器采用标准的现成变压器,输出高达3.5A电流,总功率为15W。该套件还提供5V/2.5A和12V/1A型号。特性
- Si3404-A-GM随附器件
- 15W反激式转换器
- 3.3V、3.5A输出
- 超过80%的端到端效率
- 现成的Würth变压器
- 完全符合802.3at/af标准
套件内容
- 1个Si3404 3.3V、15W 3类评估板
- 1个快速入门卡
布局
其他资源
示意图
发布日期: 2021-04-13
| 更新日期: 2022-03-11
