Si3406 PoE+器件集成了所需的二极管电桥和瞬态浪涌抑制器,可将IC直接连接到以太网RJ-45连接器。另外还集成有开关功率FET和所有相关功能。Si3406器件支持隔离反激式、非隔离反激式和降压转换器拓扑。该稳压器的开关频率可通过简单的外部电阻值调节,以帮助避免无用的谐波,从而增强辐射控制。该器件设有同步驱动器,可以选择性地驱动二次侧FET以提高功率转换的效率。通过可选的自动维持功率特征 (MPS) 信号,可以在睡眠期间保持与PSE开关的连接。
Si3406器件完全支持IEEE 802.3at规范针对单一事件或两个事件分类的情况。标准外部电阻提供了适当的IEEE 802.3标记,用于分类模式检测功能及编程。内部启动电路可确保热插拔开关和稳压器实现良好控制的软启动初始操作。
Si34061和Si34062型号增加了主变压器偏置绕组支持,可实现超高效率运行。
Si34061支持对内部热插拔和/或开关FET进行外部增强或完全旁路,以实现4类高端的最佳功率处理和热管理,并在需要时进一步提高功率转换效率。
Si34062支持带唤醒功能的睡眠模式以及LED驱动功能。这些特性可用于最大限度地减少待机电流、控制睡眠和唤醒状态,以及通过稳定或闪烁的LED提供应用程序状态信息。
Si3406 PoE PD采用薄型、20引脚、5mm x 5mm QFN封装。Si34061和Si34062型号采用薄型、24引脚、5mm x 5mm QFN封装。
特性
- 1类 (PoE) 或2类 (PoE+) 电源
- 完全符合IEEE 802.3at标准
- 同步二次侧FET驱动器
- 电流模式直流-直流转换器
- 可调开关频率
- 辅助变压器绕组支持
- 辅助适配器支持
- 内部热插拔和开关FET旁路支持
- 自动维持功率特征 (MPS) 支持
- 通过唤醒引脚增强的睡眠模式、模式控制及LED驱动器
- 120V绝对最大电压性能
- 宽工作温度范围:–40°C至+85°C
- 紧凑型5mm x 5mm QFN封装
- 无铅、符合RoHS指令
应用
- 网络电话 (VoIP) 设备
- 无线接入点
- 安全和监控IP摄像头
- 照明灯具
- POS机终端
- 互联网设备
- 网络设备
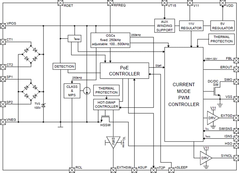
Si3406框图
Si34061框图
Si34062框图
发布日期: 2018-03-28
| 更新日期: 2022-10-03

