Skyworks Solutions Inc. Si894x Isolated Delta-Sigma Modulators
Skyworks Solutions Inc. Si894x Isolated Delta-Sigma Modulators are galvanically isolated modulators that output a digital signal proportional to the voltage level at the input. These delta-sigma modulators are designed for low-voltage and differential signals. This is ideal for connection to low-resistance current shunt measurement resistors. The Si8941A/46A/47A modulators feature a specified full-scale input range of ±62.5mV, whereas the Si8941B/46B/47B devices feature a specified full-scale input range of ±250mV. This allows the user to choose low-ohmic resistance value sense resistors to minimize system power loss.The low-voltage differential input is ideal for measuring a voltage across a current shunt-resistor or for anywhere a sensor must be isolated from the control system. The low noise, low error, and high precision ensure an accurate measurement of system current. Typical applications include industrial, HEV, and renewable energy inverters, AC, brushless, and DC motor controls/drives, automotive onboard chargers, battery management systems, and charging stations.
Features
- Low voltage differential input
- ±62.5mV and ±250mV options
- Modulator clock options
- External clock up to 25MHz (Si8941)
- 10MHz internal clock (Si8946)
- 20MHz internal clock (Si8947)
- ±50µV typical input offset
- ±0.05% typical gain error
- Excellent drift specifications
- ±0.5µV/°C typical offset drift
- ±4ppm/°C typical gain drift
- Typical 14-bit (ENOB) precision
- 75kV/µs high common-mode transient immunity
- 90dB typical SNR
- –97dB typical THD
- 0.001% typical nonlinearity
- Automotive-grade OPNs
- AIAG-compliant PPAP documentation support
- IMDS and CAMDS listing support
- Compact packages:
- 8-pin wide-body stretched SOIC
- 8-pin narrow-body SOIC
- –40 to 125°C temperature range
Applications
- Industrial, HEV, and renewable energy inverters
- AC, Brushless, and DC motor controls and drives
- Variable speed motor control in consumer white goods
- Isolated switch mode and UPS power supplies
- Automotive on-board chargers, battery management systems, and charging stations
Safety
- UL 1577 recognized:
- Up to 5000Vrms for 1 minute
- CSA approval:
- IEC 60950-1, 62368-1 (reinforced insulation)
- VDE certification conformity:
- VDE0884 Part 11 (basic/reinforced insulation)
- CQC certification approval:
- GB4943.1-2011
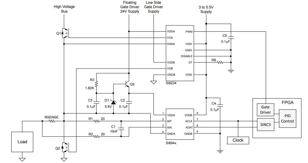
Functional Block Diagram
Current Sense Application
发布日期: 2021-10-05
| 更新日期: 2022-03-11
