Skyworks Solutions Inc. SKY67180-306EK Evaluation Kits
Skyworks Solutions Inc. SKY67180-306EK Evaluation Kits are designed to test the performance of the SKY67180-306LF two-stage Low-Noise Amplifier (LNA). These evaluation kits are ideally used in S and C band ultra-low noise receivers, LTE, GSM, WCDMA, HSDPA macro-base and micro-base stations, cellular-repeaters, and high-temperature applications.Features
- Evaluates the SKY67180-306LF two-stage LNA
- Rated for operation up to 105°C
Applications
- LTE, GSM, WCDMA, HSDPA macro-base and micro-base stations
- S and C band ultra-low-noise receivers
- Cellular repeaters, small-cell, macro-cell, DAS, and RRH/RRUs
- High-temperature applications
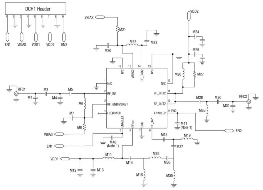
Evaluation Board Schematic
发布日期: 2020-06-09
| 更新日期: 2022-03-11
