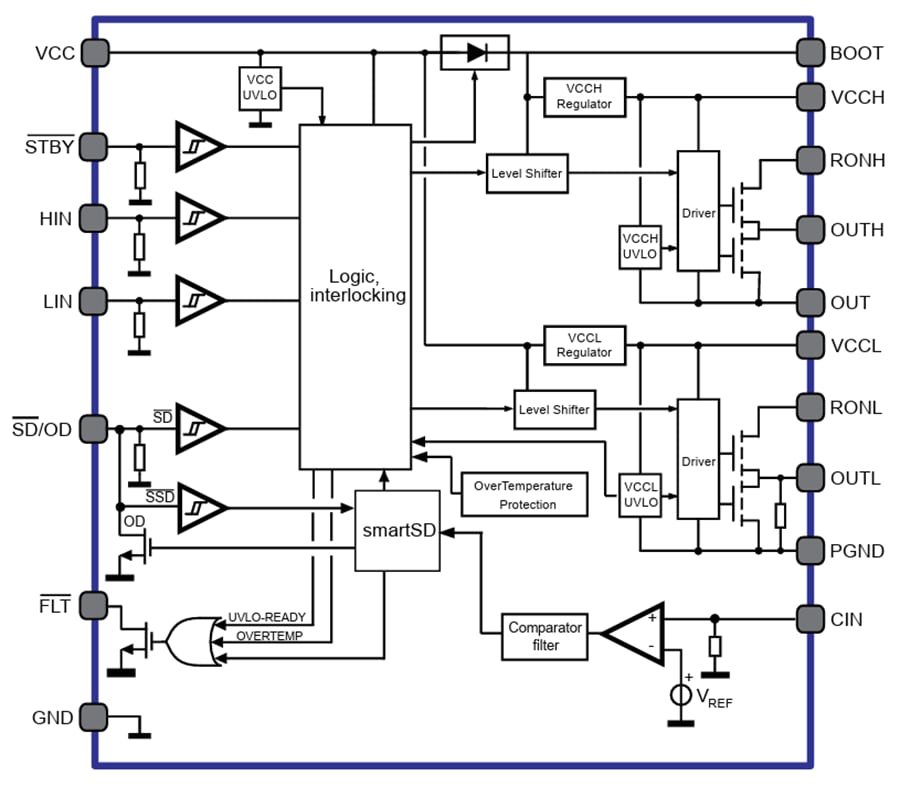
STDRIVEG612具有专为硬开关应用设计的电源UVLO功能、集成SmartSD技术的过流比较器,以及防止交叉导通的互锁功能。扩展的输入引脚范围便于与控制器连接。待机引脚可在非活动期间或突发模式下降低功耗。STMicroelectronics STDRIVEG612的工业级工作温度范围为-40°C至+125°C。该器件采用紧凑型QFN封装,尺寸为4mmx5mmx1mm,间距为0.5mm。
特性
- 高压轨最高可达600V
- dV/dt瞬态抗扰度:±200V/ns
- 驱动器具有分离式受电和供电路径,可实现最佳驱动效果
- 受电:1.8A、1.2Ω
- 供电:0.8A、4.0Ω
- 高/低侧线性稳压器支持5V栅极驱动电压
- 高侧快速启动时间:5µs
- 传播延迟:50ns;最小输出脉冲:15ns
- 高 (>1MHz) 切换频率
- 内置自举二极管
- 完全支持GaN硬开关操作
- 过流检测比较器,集成智能关断功能
- 在VCC、VHS和VLS上均集成UVLO功能
- 独立的逻辑输入和关断引脚
- 故障引脚,用于过流、过热和UVLO报告
- 待机功能支持低功耗模式
- 分离式PGND支持Kelvin供电驱动和电流分流兼容性
- 3.3 V至20 V兼容输入,具有迟滞和下拉功能
应用
- AC-DC、DC-DC与谐振转换器
- PFC与同步整流器
- 电池充电器与适配器
- 家用电器、泵和压缩机的电机驱动器
- 工厂自动化
- 伺服与工业驱动器
- D类音频放大器和多级逆变器
- 太阳能微型逆变器、优化器和MPPT
方框图
发布日期: 2025-12-03
| 更新日期: 2025-12-19

