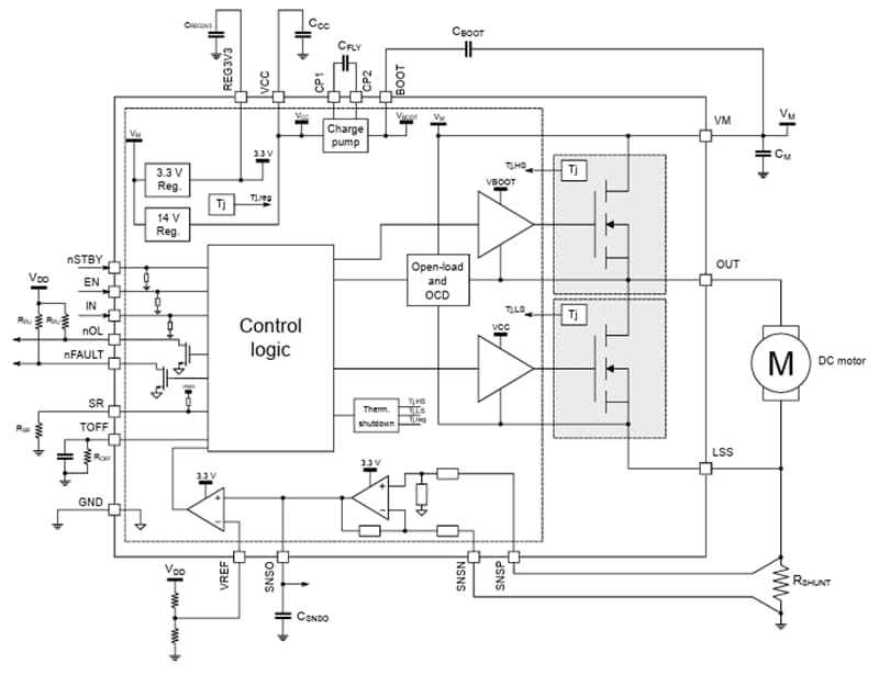
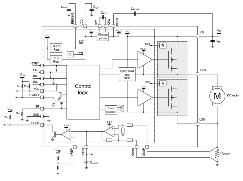
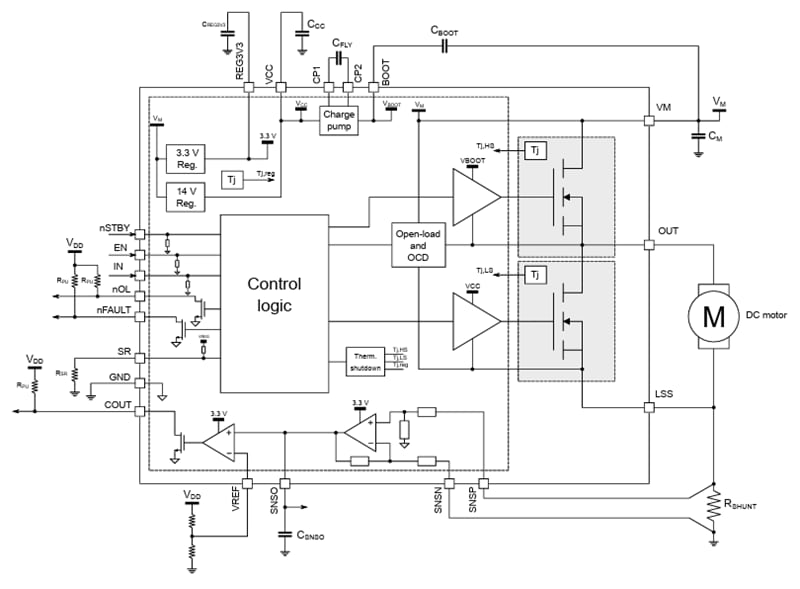
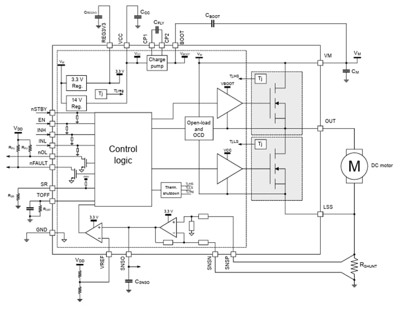
STMicroelectronics STSPIN9P1包含引脚对引脚兼容的半桥设备。STSPIN9P1中的组件在RDS(ON)、驱动模式和控制功能方面有所不同,以实现针对每个特定应用的定制解决方案。尽管该设备的拓扑结构简单,但每个设备都集成了各种功能块和高级特性。所有版本都集成了稳压器,使该设备完全自供电。电荷泵可实现无限高侧导通时间。
集成AFE由差分放大器和比较器组成,设计目的是放大来自 分流电阻器的信号并将其与基准信号进行比较。在使用集成了限流器的版本时,比较器的输出用于实现固定的关断时间或PWM微调控制策略;否则,它仅可用于COUT开漏输出的应用。
STSPIN9P1系列的所有器件均具有可调节的转换速度,从而可以优化EMI与效率之间的平衡。这种能力提高了整体性能,并加快了对客户设计的资格认证。凭借UVLO(过流保护和热关断)功能,这些设备也得到充分保护。此外,开路负载检测会在功率级禁用时验证电机连接是否正确,并在nOL输出上提供专用信令。STSPIN9P1产品采用紧凑型7 mm x 7 mm QFN封装。
特性
- 电源电压范围:7V至75V
- 嵌入式功率MOSFET,具有可扩展的额定电流等级
- 10ARMS,RDS(ON) = 16mΩ(典型值)
- 6ARMS,RDS(ON) = 27mΩ(典型值)
- 限流器实现PWM微调或固定关断时间控制
- 电流检测放大器
- 可调节转换速度,以改善EMI/效率的平衡
- 全套保护功能(过热、过流和UVLO)
- 开路负载检测
应用
- 舞台照明
- 工厂自动化
- ATM和现金处理机
- 纺织机械
- 家用电器
- 机器人
STPIN9P11/STSPINP15 方框图
STSPIN9P13/STSPIN9P17 方框图
STSPIN12/STSPIN16 方框图
STSPIN14/STSPIN18 方框图
发布日期: 2025-10-30
| 更新日期: 2026-03-24

