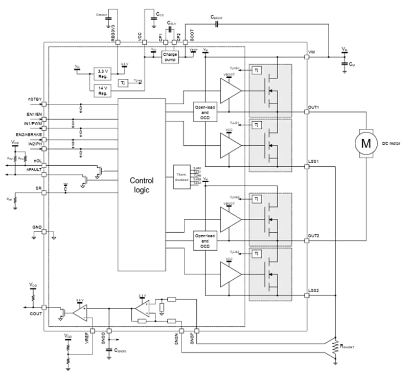
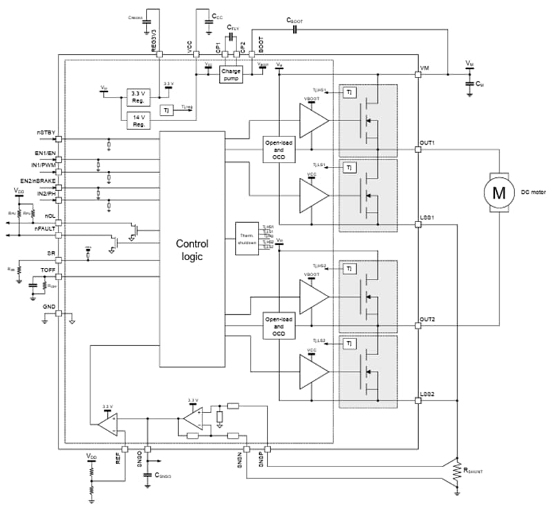
STMicroelectronics STSPIN9P2包括引脚对引脚兼容的全桥设备。STSPIN9P2中的组件在驱动模式和控制功能上有所不同,可使用户为每个特定应用采用定制解决方案。尽管该设备的拓扑结构简单,但每个设备都集成了各种功能块和高级特性。所有版本都集成了稳压器,使该设备完全自供电。电荷泵允许无限高侧导通时间。
集成式模拟前端 (AFE) 由差分放大器和比较器组成,用于放大来自分流电阻器的信号并与参考值进行比较。在使用集成了限流器的版本时,比较器的输出用于实现固定的关断时间或PWM微调控制策略;否则,它仅可用于COUT开漏输出的应用。
STSPIN9P2系列的所有器件均具有可调节的转换速度,从而可以优化EMI与效率之间的平衡。这种能力提高了整体性能,并加速了对客户设计的资格认证。凭借UVLO(过流保护和热关断)功能,这些设备也得到充分保护。此外,开路负载检测会在功率级禁用时验证电机连接是否正确,并在nOL输出上提供专用信令。STSPIN9P2产品采用紧凑型7 mm x 9 mm QFN封装。
特性
- 电源电压范围:7V至75V
- 嵌入式功率MOSFET,可扩展电流额定值6ARMS,RDS(ON) = 27mΩ(典型值)
- 限流器实现PWM微调或固定关断时间控制
- 电流检测放大器
- 可调节转换速度,以改善EMI/效率的平衡
- 全套保护功能(过热、过流和UVLO)
- 开路负载检测
应用
- 舞台照明
- 工厂自动化
- 自动柜员机和货币处理机
- 纺织机械
- 家用电器
- 机器人技术
STSPIN9P21/STSPIN9P23 方框图
STSPIN9P22/STSPIN9P24 方框图
发布日期: 2025-10-30
| 更新日期: 2026-03-24

