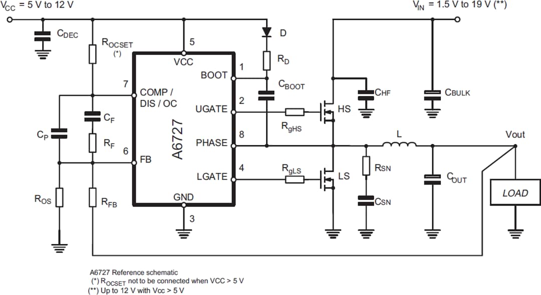
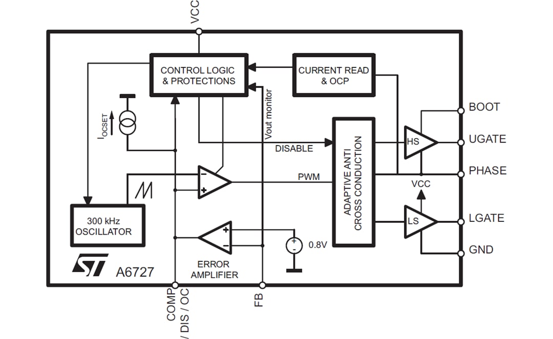
A6727设计用于在5.0V至12.0V电源总线范围内工作。得益于高精度0.8V内部基准,输出电压可精确调节至0.8V,在0°C至±1%范围内线路和温度变化范围内的精度为+70°C。开关频率内部设置为300kHz。
该器件通过电压模式误差放大器提供简单的控制环路。该误差放大器具有15MHz增益带宽积和8V/μs转换率,可实现高稳压器带宽,实现快速瞬态响应。
为避免负载损坏,A6727提供过流保护以及过压、欠压和反馈断开保护。当器件由5V供电时,过流跳闸阈值可通过简单电阻器进行编程。通过低侧MOSFET RDS (on) 监控输出电流,从而不需要使用昂贵且占用空间的检测电阻器。通过FB引脚监控输出电压和反馈断开。
特性
- 符合AEC-Q100标准
- 灵活的电源电压范围:5.0V至12.0V
- 电源转换输入低至1.5V
- 输出电压精度:1%
- 大电流集成驱动器
- 可调输出电压
- 0.8V内部基准
- 简单的电压模式控制环路
- 无传感器和可编程OCP
- 低侧RDS (on)
- 振荡器内部固定为300 kHz
- 内部软启动
- 无LS,用于管理预偏置启动
- 禁用功能
- OV/UV保护
- FB断开保护
- -40°C至+150°C结温范围
- 紧凑型SO-8封装
框图
典型应用电路
发布日期: 2020-06-10
| 更新日期: 2025-01-10

