特性
- 符合AEC-Q100标准
- 400mA直流输出电流
- 4.5V到36V工作输入电压
- 同步整流
- 低能耗模式或低噪声模式
- 100μA IQ,轻负载 (LCM VOUT = 3.3V)
- 13μA IQ-SHTDWN
- 可调fSW (250kHz-600kHz)
- 输出电压可调节,0.9V起
- 具有3.3V VOUT,无需电阻分压器
- VBIAS在轻负载时提高了效率
- 谷值电流限制为350mA
- 恒定导通时间控制方案
- PGOOD开路集电极
- 热关断
应用
- 车身和ADAS应用 (LCM)
- 汽车音响和低噪声应用(LNM)
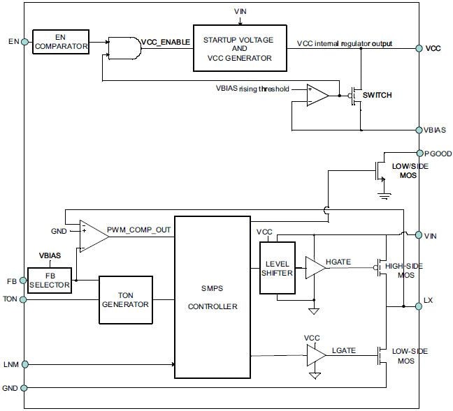
框图
发布日期: 2017-05-23
| 更新日期: 2022-05-19

