逐脉冲电流感测具有数字频率折返,在不同应用条件下可实现有效的恒定电流保护。峰值电流折返降低了重大短路条件下功率元件的应力。PGOOD开路集电极输出还可在上电阶段实现输出电压排序。多个器件可以同步,共享SYNCH引脚以防止在低噪声应用(如信息娱乐应用)中的跳动噪声。
特性
- 输出电流:3A DC
- 工作输入电压:4.5V至61V
- RDS(on) = 250mΩ(典型值)
- 可调fsw (250kHz - 1.5MHz)
- 低IQ-SHD(典型值为11μA,从VIN起)
- 低IQ(典型值为1mA, - VIN 24V - VOUT 3.3V)
- 输出电压可调范围: 0.8V 至 VIN
- 同步
- 可调软启动时间
- 可调电流限制
- 低压差工作
- VBIAS在轻负载时可提高效率
- PGOOD开路集电极输出
- 输出电压排序
- 短路中的数字频率折返
- 自动恢复热关断
- 符合AEC-Q100标准
应用
- 设计用于24V汽车电池系统
- 工业和商用车辆
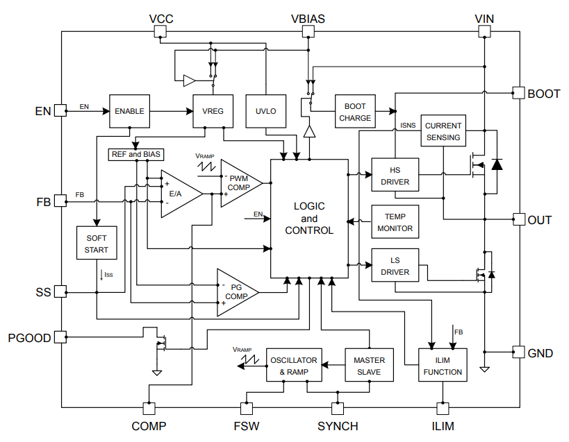
框图
其他资源
发布日期: 2019-04-22
| 更新日期: 2024-02-19

