STM AEK-POW-LDOV01S评估板非常适合用于微控制器电源、汽车显示器驱动器、传感器和信息娱乐处理器等多种电子应用。该器件具有高达150°C热性能,适合用于具有高温环境的电子应用以及需要稳定电源的应用。
特性
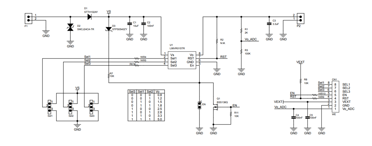
- 八个可选固定输出电压:0.8V、1.2V、1.5V、1.8V、2.5V、2.8V、3.3V和5V,负载电流能力高达200mA
- 使能引脚
- 重置
- 快速输出放电
框图
电路原理图
发布日期: 2022-10-11
| 更新日期: 2022-10-14

