STMicroelectronics ALTAIR05T-800 All-Primary-Sensing Switching Regulator

意法半导体 ALTAIR05T-800
全一次侧检测开关稳压器

意法半导体 ALTAIR05T-800 全一次侧检测开关稳压器是一款高压转换开关,可以直接采用整流电源工作,仅需极少外部元件。它在同一个封装内整合了一个高性能低压 PWM 控制器芯片和一个 800V 雪崩的电源部分。

特点
  • 恒定电压和恒定电流输出调节(CV/CC),无光电耦合器
  • 即使存在重负载瞬态也能保持精细调节
  • 800V 耐雪崩的坚固内部电源部分
  • 准谐振(QR)运行
  • 低待机功耗
  • 自动自供电
  • 输入电压前馈,实现与电源无关 CC 调节
  • 输出电缆压降补偿
  • SO16 封装

  • 应用
  • 用于移动电话和其他手持式设备的交流-直流充电器
  • 要求精密电流和/或电压调节的紧凑 SMPS

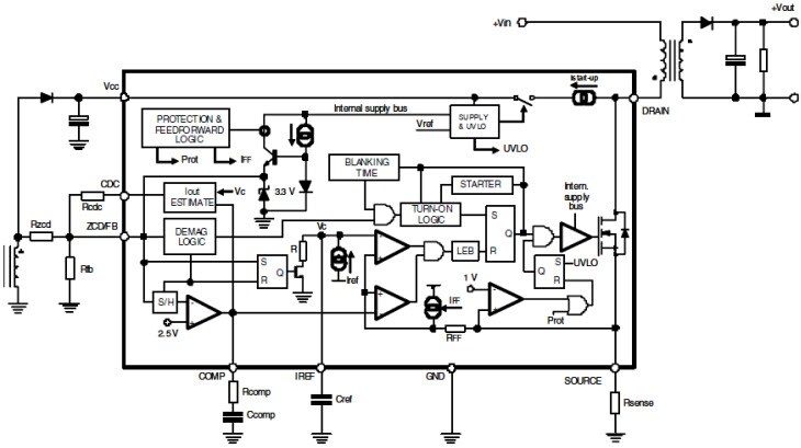
方框图
Block Diagram

STEVAL-ISA176V1 评估板

意法半导体 STEVAL-ISA176V1 评估板 实现了一个 5W(5V/1A)宽范围电源电池充电器,具有恒定 电压/恒定电流。STEVAL-ISA176V1 专为交流-直流 充电器而定制,用于移动电话和其他手持式设备。

特点
  • 通用输入电压范围:90-264VAC,频率 45-65Hz
  • 输出电压:支持 5V @ 1A 连续工作模式
  • 无光电耦合恒定电压——恒定电流输出调节
  • 待机电源功耗:<100mW,230VAC 时
  • 平均效率:>70%
  • EMI:符合 EN55022-Class-B
  • 符合 RoHS 要求
eNews
  • STMicroelectronics
发布日期: 2015-11-18 | 更新日期: 2022-03-11