特性
- 用于深度冷启动应用的极低电压操作(符合LV124标准)
- 一般特性:
- 单通道智能高侧驱动器
- 超低待机电流
- 兼容3V和5V CMOS输出
- MultiSense诊断功能:
- 负载电流、VCC电源电压和TCHIP器件温度多路复用模拟反馈
- 过载和接地短路指示
- 热关断指示
- 断态开路检测
- 输出短路到VCC检测
- 检测启用/禁用
- 保护特性:
- 欠压关断
- 过压钳位
- 负载电流限制
- 过热闭锁
- 接地损耗和VCC损耗
- 反向电池,自切换PowerMOS
- 静电放电保护
应用
- 所有类型的汽车电阻、电感或电容性负载
- 特别适合用于汽车配电应用
规范
- 最大瞬态电源电压:40V
- 工作电压范围:4V至28V
- 导通电阻:1.3mΩ(典型值)
- 电流限幅:200A
- 待机电流:0.5µA
- 最小起动电源电压:2.85V
EV-VN7000AY板连接
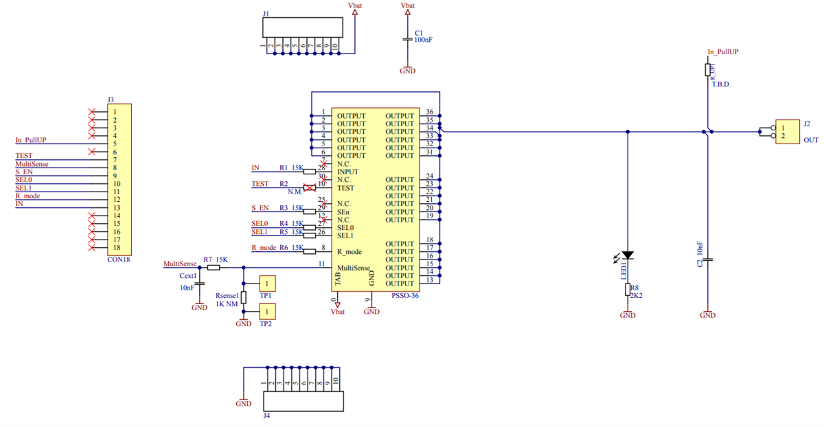
EV-VN7000AY示意图
发布日期: 2020-01-31
| 更新日期: 2025-01-14

