STMicroelectronics EVALPWD13F60评估板
STMicroelectronics EVALPWD13F60评估板是一款高电压板,用于评估PWD13F60高密度电源和高压全桥,带集成栅极驱动器。该EVALPWD13F60评估板尺寸为48mmx53mm,属于FR-4 PCB,Rth(J-A)为18°C/W。EVALPWD13F60板能够驱动高达2ARMS的负载,无需强制风冷。该评估板包括控制和轻松将引脚引出线上的电源信号连接至客户板上。该评估板采用EVALPWD13F60 10mmx13mm QFN封装。典型应用包括工厂自动化、电机驱动器(用于工业和家用电器)、风扇和泵以及电源装置。特性
- 电力系统级封装集成栅极驱动器和高压功率MOSFET
- 低RDS(on)=320mΩ
- BVDSS = 600V
- 适合用作
- 全桥
- 双独立半桥
- 宽驱动器电源电压:低至6.5V
- 供电电压UVLO保护
- 迟滞和下拉3.3V至15V兼容输入
- 联锁功能,防止交叉导电
- 内置自举二极管
- 10mmx13mm QFN封装
- 超紧凑布局
- 符合RoHS指令
应用
- 电机驱动器,用于工业和家用电器
- 工厂自动化
- 风扇和泵
- HID和镇流器
- 电源装置
- 直流-直流和直流-交流转换器
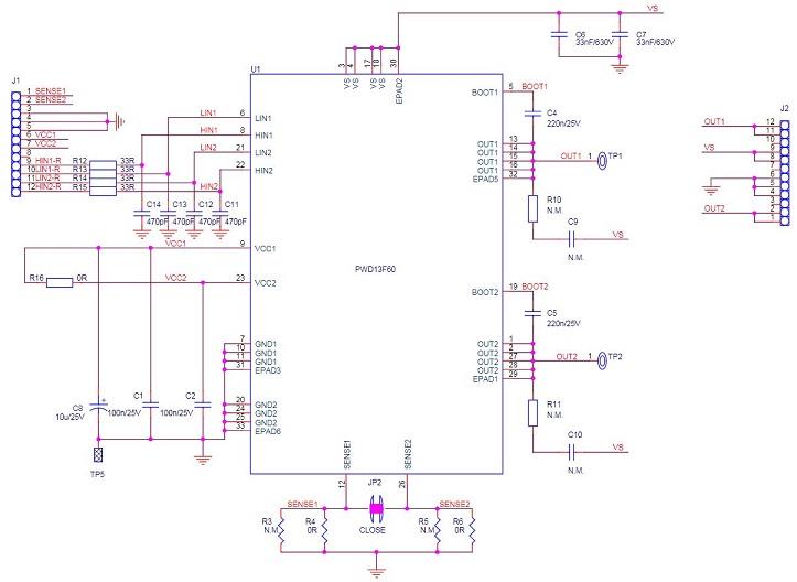
EVALPWD13F60原理图
PWD13F60栅极驱动器
发布日期: 2018-04-02
| 更新日期: 2023-02-01
