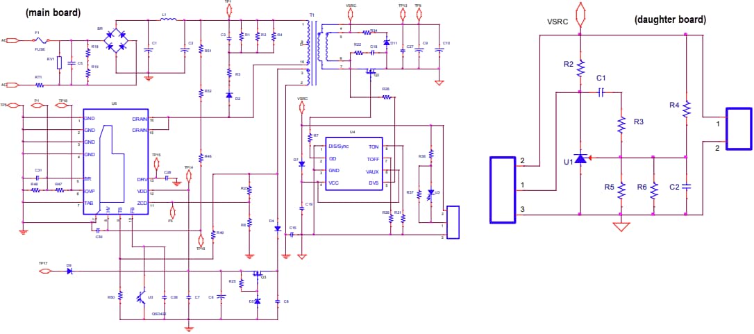
这款评估板由主板和子板组成。主板包括用于整流的二极管桥、用于EMI抑制的输入Pi型滤波器、反激式变压器、VIPERGAN50W IC,以及初级侧元件。次级侧配备输出电容器和由功率MOSFET驱动的同步整流器,旨在实现效率优化。子板提供额外的电路,用于高级控制和监控。
特性
- 通用输入电源范围:90VAC至265VAC
- 频率范围:50Hz至60Hz
- 15 V 输出电压
- 直流输出电流为 3.35 A
- 230VAC时待机电源功耗:<>
- 平均效率:>90%。
- 在整个输入和输出范围内可实现精确的线路和负载调节
- 得益于频率抖动特性,即使使用较小的EMI滤波器,也能满足IEC55022 B类传导EMI要求
- 符合 RoHS 要求
应用
- 适用于以下设备的高效辅助电源:
- 家用电器
- 工业
- 顾客
原理图
发布日期: 2025-11-18
| 更新日期: 2025-12-26

