STMicroelectronics HVLED002高性能LED控制器
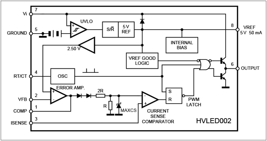
STMicroelectronics HVLED002高性能电流模式LED控制器提供实施离线或直流-直流固定频率电流模式控制方案以实施LED驱动器的所需功能。在内部实现的电路包括一个用于精确的占空比控制、欠压锁定的可微调振荡器,一个可在误差放大器输入端微调准确性的精密参考,一个用于提供电流限制控制 PWM 比较器和一个设计为源级或漏极高峰值电流的图腾柱输出级。输出级在关断状态较低,适用于驱动N沟道MOSFET。
特性
- 用于精确频率控制的微调振荡器
- 保证振荡器频率为250kHz
- 电流模式操作至500kHz
- 逐周期电流限制闩锁PWM
- 带欠压闭锁的内部微调参考
- 大电流图腾柱输出
- 带磁滞的欠压锁定
- 低启动和工作电流
Development Tools
LED驱动器电路基于HVLED001B LED控制器、HVLED002反激式和SPSGRFC射频模块。
基于MASTERGAN4、HVLED002和VIPER06的可调LED驱动器电路参考设计。
发布日期: 2016-03-29
| 更新日期: 2025-04-03