STMicroelectronics ISM330DHCX iNEMO惯性SiP模块
STMicroelectronics ISM330DHCX iNEMO惯性系统级封装 (SiP) 模块配备高性能3D数字加速度计和3D数字陀螺仪,适用于工业物联网 (IIoT) 和工业4.0应用。加速度计和陀螺仪的传感元器件集成在同一硅片上,确保了出色的稳定性和耐用性。ISM330DHCX满量程加速度范围为±2g至±16g,角速度范围为±125dps至±4000dps,可广泛应用于各种场景。ISM330DHCX模块集成了全套嵌入式功能和中断,包括倾斜检测、自由落体、唤醒、6D/4D方向、单击和双击。该模块还集成了计步器,带有步数检测和计数功能,可用于医疗保健应用。STMicroelectronics ISM330DHCX iNEMO惯性SiP模块采用14引线塑料基板网格阵列 (LGA) ECOPACK®封装,符合RoHS指令。特性
- 3D加速度计,可选±2g、±4g、±8g和±16g满量程
- 3D陀螺仪,可选±125dps、±250dps、±500 dps、±1000dps、±2000dps和±4000dps满量程
- 工作温度范围:-40°C至+105°C
- 嵌入式补偿,在温度变化时保持高稳定性
- SPI/I2C串行接口
- 辅助SPI串行接口,用于陀螺仪和加速度计的数据输出(OIS和其他防抖应用)
- 六通道同步输出
- 传感器集线器功能,可有效收集来自其他外部传感器的数据
- 嵌入式智能FIFO,容量可达9KB
- 可编程有限状态机,用于处理来自加速度计、陀螺仪和外部传感器的数据
- 机器学习内核
- 智能嵌入式功能和中断:倾斜检测、自由落体、唤醒、6D/4D方向、单击和双击
- 用于医疗保健应用的嵌入式计步器、步行检测器和计数器
- 模拟电源电压:1.71V至3.6V
- 嵌入式温度传感器
- 陀螺仪和加速度计具备嵌入式自检功能
- 高抗冲击性
- 2.5mm x 3mm x 0.83mm LGA-14封装
- 符合ECOPACK规范、RoHS指令和绿色标准
应用
- 工业物联网和互联设备
- 医疗保健
- 光学图像和镜头稳定
- 机器人、无人机和工业自动化
- 导航系统和远程信息处理
- 振动监测和补偿
视频
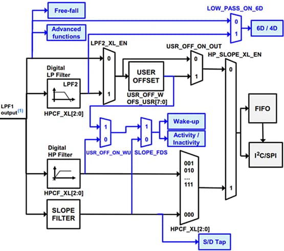
滤波器框图
加速度计框图
陀螺仪框图
资源中心
电子书
发布日期: 2019-08-21
| 更新日期: 2026-01-23
