特性
- 宽输入电压范围:6V至75V
- 可调输出电压范围:0.8V至60V
- 开关频率范围:100kHz至1MHz
- 40ns最短导通时间,实现极端占空比
- 线路瞬态时低压差运行
- 可调软启动或输入电压跟踪
- 脉冲跳跃或强制PWM运行(轻负载时)
- 同步
- 可调精密使能
- 电源良好开路集电极输出验证VOUT
- 用于标准VTH MOSFET的7.5V栅极驱动器
- 恒定电流保护,具有断续模式
- 精密或无损可编程电流检测
- 更佳的线路瞬态响应
- 输入电压欠压闭锁
- 内部电压监控
- 热保护
- 工作结温范围:-40°C至150°C
应用
- 电信、网络和工业应用
- 故障安全系统
- 非稳压24V和48V输入电压总线
- 从高压电池到12 V和5 V导轨电源的转换
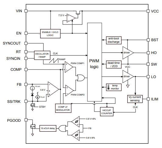
简化框图
视频
发布日期: 2022-09-06
| 更新日期: 2025-04-01

