STM L4986 CCM PFC控制器支持800V高压启动模块,包括将EMI滤波器的X电容器放电到安全水平的电路。该特性使得该器件能够满足安全规定(IEC 61010-1或IEC 62368-1),无需使用与X电容器并联的传统放电电阻器。
L4986采用引脚SO封装,为CCM操作升压PFC前置稳压器提供高性能/少元件数解决方案。PFC前置稳压器适合用于符合EN61000-3-2和JEIDA-MITI标准的应用,功率范围从几百瓦到几千瓦不等。
特性
- 峰值电流模式CCM操作
- 800V高压启动,带集成输入电压检测
- 有源输入滤波电容器放电
- 专有的乘法器“仿真器”,在所有工作条件(CCM和DCM)下线路电流THD最小
- 外部元件非常少
- 保护:反馈环路故障、OVP、OCP、电感器饱和、上电、掉电(符合医疗SMPS标准)
- 电感器电流检测
- 禁用和低功耗功能
- 涌入电流监控
- 软启动,实现平稳启动
- 内部基准电压:1.2%(Tj=25°C时)
- 开关频率:65kHz(A版本)和130kHz(B版本)
- PGOOD_OUT和可调PGOOD_IN
- SSOP10封装
应用
- PFC前置稳压器,用于:
- 符合IEC61000-3-2和JEIDA-MITI标准的SMPS(超过1kW)
- 台式电脑、服务器、Web服务器、游戏机
- 大功率LED照明
- 工业和医疗SMPS,符合IEC 60601-1-2标准
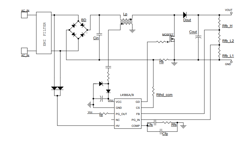
典型应用
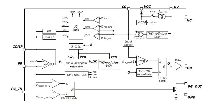
框图
发布日期: 2022-04-12
| 更新日期: 2022-07-07

