STMicroelectronics L6984同步降压开关稳压器
STMicroelectronics L6984同步降压开关稳压器能够提供高达400mA的直流电流。输出电压范围可调(最小0.9V)。固定3.3V VOUT 无需外部电阻分压器。低能耗模式 (LCM) 设计用于停车过程中的应用。LCM在最大程度上提高了轻负载下的效率,同时还能控制输出电压纹波。低噪声模式 (LNM) 能令开关频率在整个负载电流范围内保持几乎恒定。这用作低噪声应用规范,例如汽车音频/传感器。PGOOD开集输出可在上电阶段实现输出电压排序。同步整流——按在中高负载下获得高效率进行设计——以及高开关频率性能使应用尺寸变得紧凑。低侧功率元素上的逐脉冲电流感应可提供有效的恒定电流保护。特性
- 400mA直流输出电流
- 4.5V到36V工作输入电压
- 同步整流
- 低功耗模式或低噪声模式
- 75µA IQ轻负载 (LCM VOUT=3.3V)
- 13µA IQ-SHTDWN
- 可调fSW (250kHz - 600kHz)
- 输出电压可调节(最小0.9V)
- 具有3.3V VOUT,无需电阻分压器
- VBIAS在轻负载时提高了效率
- 谷值电流限制为350mA
- 恒定导通时间控制方案
- PGOOD开路集电极
- 热关断
应用
- 电池供电应用 (LCM)
- 传感器 (LNM)
- 电子计量
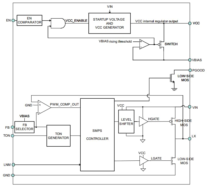
框图
视频
发布日期: 2018-12-19
| 更新日期: 2023-02-28
