The PGOOD open collector output can also implement output voltage sequencing during the power-up phase. Multiple devices can be synchronized sharing the SYNCH pin to prevent beating noise in low noise applications like sensors with A/D conversion.
特性
- 2A DC output current
- 4.5V to 61V operating input voltage
- RDS,ON = 300mΩ typ.
- Adjustable fSW (250kHz - 1.5MHz)
- Low IQ-SHD (11μA typ. from VIN)
- Low IQ (1mA typ. - VIN 24V - VOUT 3.3V)
- Output voltage adjustable from 0.8V to VIN
- Synchronization
- Adjustable soft-start time
- Adjustable current limitation
- Advanced bootstrap capacitor management for LDO operation
- VBIAS improves efficiency at light load
- PGOOD open collector output
- Output voltage sequencing
- Digital frequency foldback in short-circuit
- Peak current foldback in short-circuit
- Auto-recovery thermal shutdown
应用
- Designed for 24V bus
- Fail safe tolerant systems
- Programmable logic controllers (PLCs)
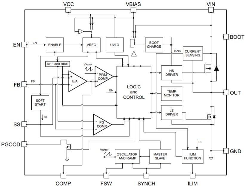
Block Diagram
发布日期: 2017-01-24
| 更新日期: 2022-11-10

